Warning:
JavaScript is turned OFF. None of the links on this page will work until it is reactivated.
If you need help turning JavaScript On, click here.
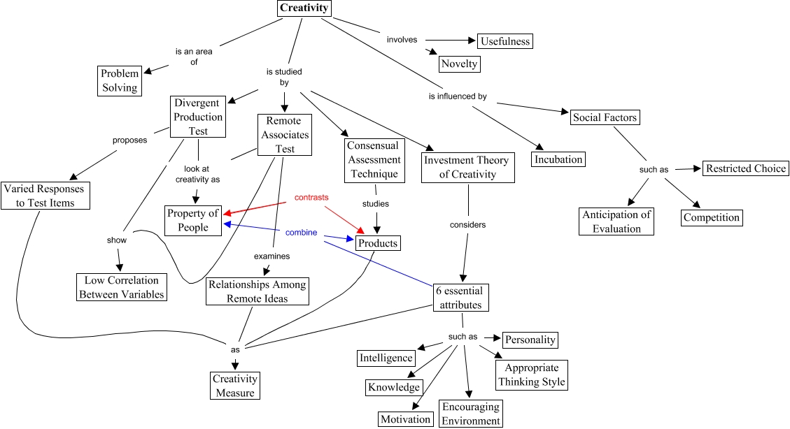
This Concept Map, created with IHMC CmapTools, has information related to: Creativity Version 5, Creativity is studied by Divergent Production Test, 6 essential attributes such as Personality, Creativity is studied by Remote Associates Test, Products as Creativity Measure, Divergent Production Test proposes Varied Responses to Test Items, Divergent Production Test look at creativity as Property of People, Remote Associates Test show Low Correlation Between Variables, Investment Theory of Creativity considers 6 essential attributes, Creativity is studied by Investment Theory of Creativity, Social Factors such as Competition, Relationships Among Remote Ideas as Creativity Measure, Divergent Production Test show Low Correlation Between Variables, Creativity is studied by Consensual Assessment Technique, 6 essential attributes combine Products, Social Factors such as Restricted Choice, Remote Associates Test look at creativity as Property of People, 6 essential attributes combine Property of People, 6 essential attributes as Creativity Measure, 6 essential attributes such as Motivation, 6 essential attributes such as Appropriate Thinking Style