Warning:
JavaScript is turned OFF. None of the links on this page will work until it is reactivated.
If you need help turning JavaScript On, click here.
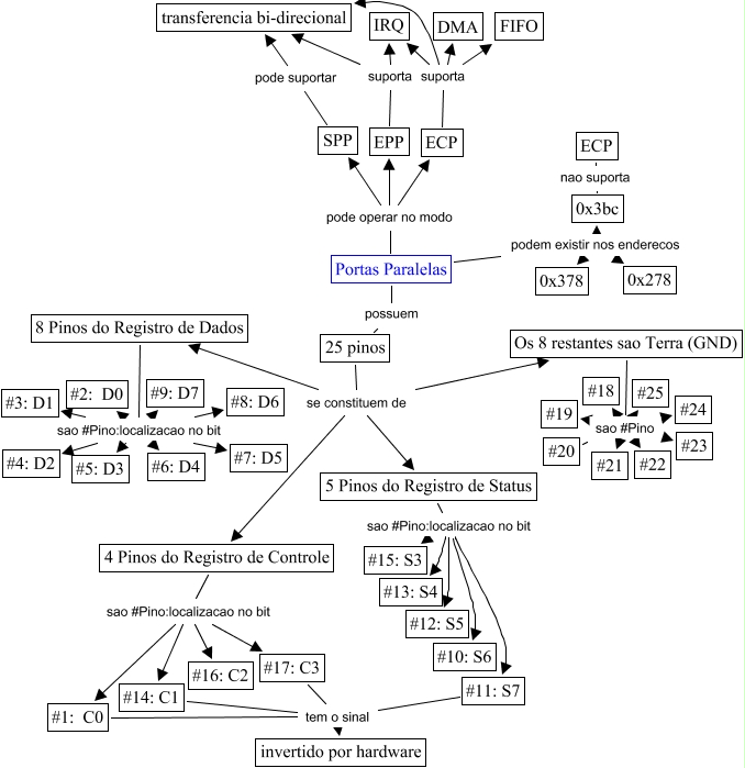
This Concept Map, created with IHMC CmapTools, has information related to: Portas Paralelas, 5 Pinos do Registro de Status sao #Pino:localizacao no bit #15: S3, 8 Pinos do Registro de Dados sao #Pino:localizacao no bit #3: D1, Portas Paralelas pode operar no modo EPP, Os 8 restantes sao Terra (GND) sao #Pino #25, 5 Pinos do Registro de Status sao #Pino:localizacao no bit #13: S4, Portas Paralelas pode operar no modo SPP, 4 Pinos do Registro de Controle sao #Pino:localizacao no bit #17: C3, EPP suporta IRQ, #1: C0 tem o sinal invertido por hardware, Os 8 restantes sao Terra (GND) sao #Pino #18, 8 Pinos do Registro de Dados sao #Pino:localizacao no bit #2: D0, #17: C3 tem o sinal invertido por hardware, Portas Paralelas podem existir nos enderecos 0x378, Os 8 restantes sao Terra (GND) sao #Pino #21, 5 Pinos do Registro de Status sao #Pino:localizacao no bit #12: S5, 8 Pinos do Registro de Dados sao #Pino:localizacao no bit #6: D4, 4 Pinos do Registro de Controle sao #Pino:localizacao no bit #16: C2, #11: S7 tem o sinal invertido por hardware, 25 pinos se constituem de 5 Pinos do Registro de Status, ECP suporta IRQ