WARNING:
JavaScript is turned OFF. None of the links on this concept map will
work until it is reactivated.
If you need help turning JavaScript On, click here.
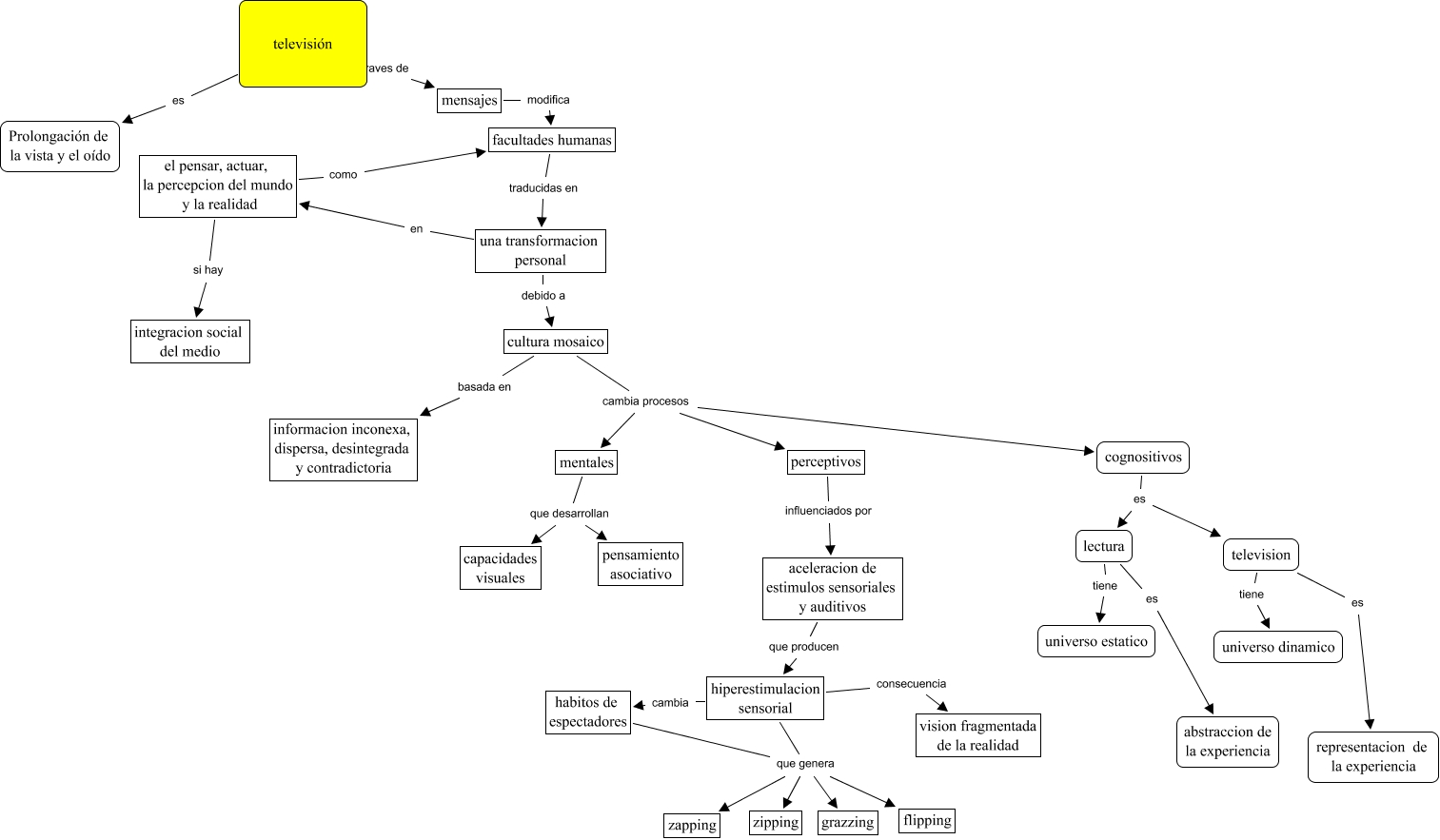
Este Cmap, tiene información relacionada con: MEDIO, habitos de espectadores que genera zipping, una transformacion personal debido a cultura mosaico, cultura mosaico cambia procesos perceptivos, hiperestimulacion sensorial que genera zapping, una transformacion personal en el pensar, actuar, la percepcion del mundo y la realidad, cultura mosaico cambia procesos cognositivos, cognositivos es television, perceptivos influenciados por aceleracion de estimulos sensoriales y auditivos, cultura mosaico cambia procesos mentales, hiperestimulacion sensorial cambia habitos de espectadores, aceleracion de estimulos sensoriales y auditivos que producen hiperestimulacion sensorial, cultura mosaico basada en informacion inconexa, dispersa, desintegrada y contradictoria, television tiene universo dinamico, televisión es Prolongación de la vista y el oído, el pensar, actuar, la percepcion del mundo y la realidad si hay integracion social del medio, televisión a traves de mensajes, mensajes modifica facultades humanas, habitos de espectadores que genera grazzing, hiperestimulacion sensorial que genera flipping, habitos de espectadores que genera flipping