Warning:
JavaScript is turned OFF. None of the links on this page will work until it is reactivated.
If you need help turning JavaScript On, click here.
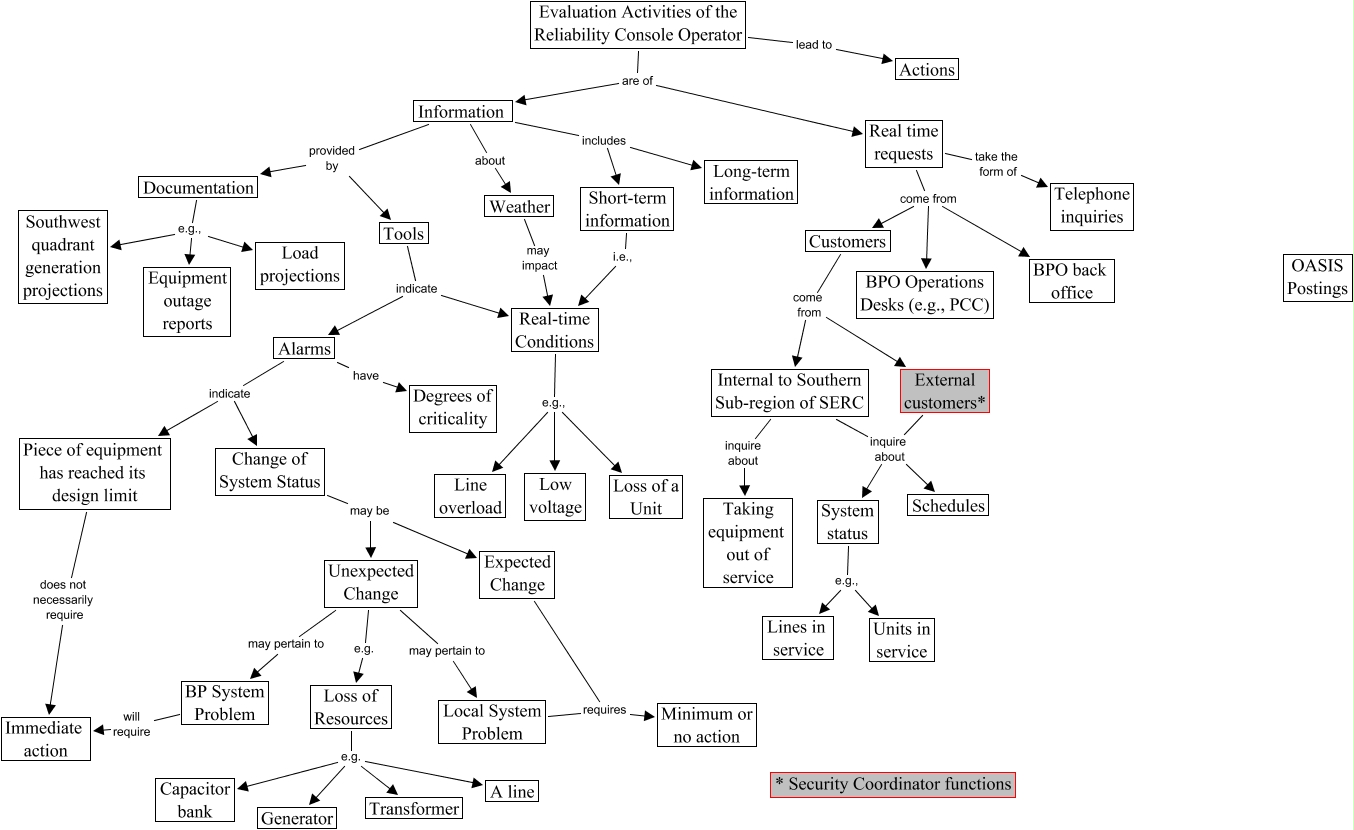
This Concept Map, created with IHMC CmapTools, has information related to: RCO_Evaluation, Information about Weather, Real time requests come from Customers, Loss of Resources e.g. Transformer, Real time requests come from BPO Operations Desks (e.g., PCC), Alarms indicate Change of System Status, System status e.g., Units in service, Real time requests come from BPO back office, Evaluation Activities of the Reliability Console Operator are of Real time requests, Evaluation Activities of the Reliability Console Operator are of Information, Piece of equipment has reached its design limit does not necessarily require Immediate action, Customers come from External customers*, Real-time Conditions e.g., Low voltage, Alarms indicate Piece of equipment has reached its design limit, External customers* inquire about Schedules, Documentation e.g., Southwest quadrant generation projections, Documentation e.g., Equipment outage reports, Real-time Conditions e.g., Loss of a Unit, Information includes Short-term information, System status e.g., Lines in service, Internal to Southern Sub-region of SERC inquire about Taking equipment out of service