Warning:
JavaScript is turned OFF. None of the links on this page will work until it is reactivated.
If you need help turning JavaScript On, click here.
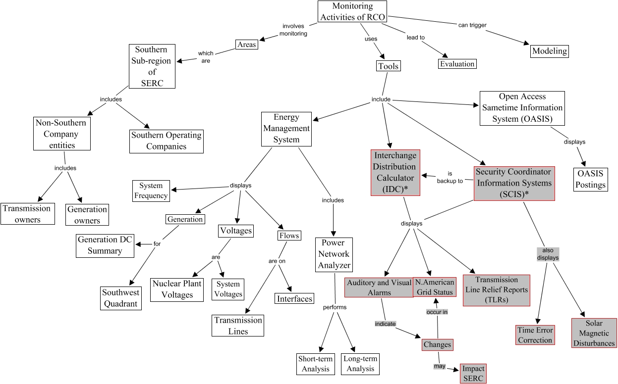
This Concept Map, created with IHMC CmapTools, has information related to: RCO_Monitoring, Monitoring Activities of RCO uses Tools, Areas which are Southern Sub-region of SERC, Changes may Impact SERC, Interchange Distribution Calculator (IDC)* displays Auditory and Visual Alarms, Energy Management System displays Generation, Security Coordinator Information Systems (SCIS)* also displays Time Error Correction, Flows are on Transmission Lines, Tools include Open Access Sametime Information System (OASIS), Energy Management System includes Power Network Analyzer, Interchange Distribution Calculator (IDC)* displays Transmission Line Relief Reports (TLRs), Open Access Sametime Information System (OASIS) displays OASIS Postings, Security Coordinator Information Systems (SCIS)* also displays Solar Magnetic Disturbances, Flows are on Interfaces, Auditory and Visual Alarms indicate Changes, Voltages are System Voltages, Southern Sub-region of SERC includes Southern Operating Companies, Power Network Analyzer performs Short-term Analysis, Security Coordinator Information Systems (SCIS)* displays N.American Grid Status, Southern Sub-region of SERC includes Non-Southern Company entities, Tools include Security Coordinator Information Systems (SCIS)*