Warning:
JavaScript is turned OFF. None of the links on this page will work until it is reactivated.
If you need help turning JavaScript On, click here.
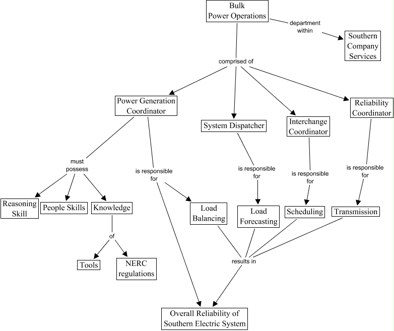
This Concept Map, created with IHMC CmapTools, has information related to: BulkPowerOperations, Scheduling results in Overall Reliability of Southern Electric System, Load Forecasting results in Overall Reliability of Southern Electric System, Bulk Power Operations comprised of Power Generation Coordinator, Reliability Coordinator is responsible for Transmission, Bulk Power Operations comprised of Reliability Coordinator, Knowledge of Tools, Load Balancing results in Overall Reliability of Southern Electric System, Power Generation Coordinator must possess Reasoning Skill, Transmission results in Overall Reliability of Southern Electric System, Bulk Power Operations comprised of Interchange Coordinator, Power Generation Coordinator is responsible for Load Balancing, Power Generation Coordinator must possess People Skills, Power Generation Coordinator is responsible for Overall Reliability of Southern Electric System, System Dispatcher is responsible for Load Forecasting, Bulk Power Operations comprised of System Dispatcher, Bulk Power Operations department within Southern Company Services, Interchange Coordinator is responsible for Scheduling, Power Generation Coordinator must possess Knowledge, Knowledge of NERC regulations