WARNING:
JavaScript is turned OFF. None of the links on this concept map will
work until it is reactivated.
If you need help turning JavaScript On, click here.
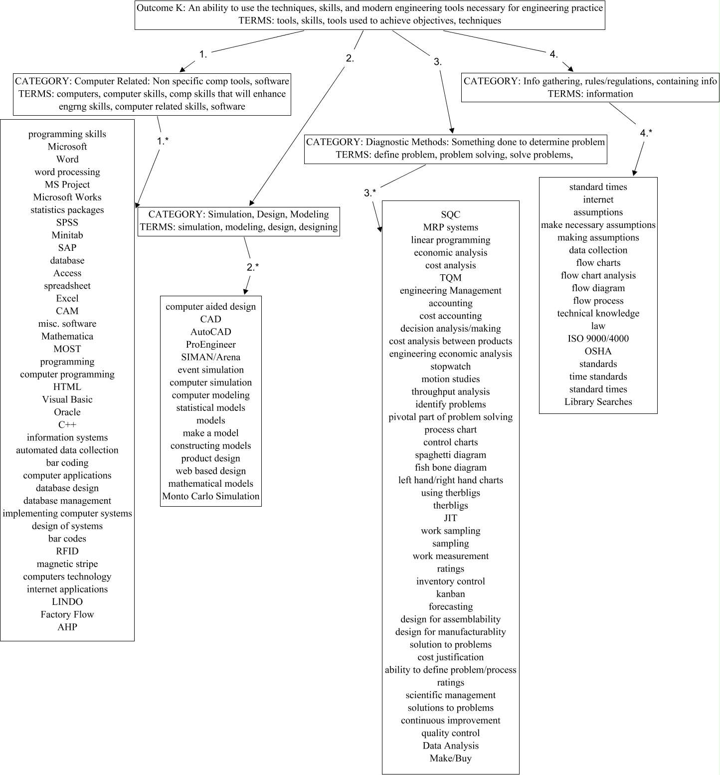
This Concept Map, created with IHMC CmapTools, has information related to: OUTCOME K, CATEGORY: Diagnostic Methods: Something done to determine problem TERMS: define problem, problem solving, solve problems, 3.* SQC MRP systems linear programming economic analysis cost analysis TQM engineering Management accounting cost accounting decision analysis/making cost analysis between products engineering economic analysis stopwatch motion studies throughput analysis identify problems pivotal part of problem solving process chart control charts spaghetti diagram fish bone diagram left hand/right hand charts using therbligs therbligs JIT work sampling sampling work measurement ratings inventory control kanban forecasting design for assemblability design for manufacturablity solution to problems cost justification ability to define problem/process ratings scientific management solutions to problems continuous improvement quality control Data Analysis Make/Buy, Outcome K: An ability to use the techniques, skills, and modern engineering tools necessary for engineering practice TERMS: tools, skills, tools used to achieve objectives, techniques 1. CATEGORY: Computer Related: Non specific comp tools, software TERMS: computers, computer skills, comp skills that will enhance engrng skills, computer related skills, software, Outcome K: An ability to use the techniques, skills, and modern engineering tools necessary for engineering practice TERMS: tools, skills, tools used to achieve objectives, techniques 3. CATEGORY: Diagnostic Methods: Something done to determine problem TERMS: define problem, problem solving, solve problems,, CATEGORY: Computer Related: Non specific comp tools, software TERMS: computers, computer skills, comp skills that will enhance engrng skills, computer related skills, software 1.* programming skills Microsoft Word word processing MS Project Microsoft Works statistics packages SPSS Minitab SAP database Access spreadsheet Excel CAM misc. software Mathematica MOST programming computer programming HTML Visual Basic Oracle C++ information systems automated data collection bar coding computer applications database design database management implementing computer systems design of systems bar codes RFID magnetic stripe computers technology internet applications LINDO Factory Flow AHP, CATEGORY: Info gathering, rules/regulations, containing info TERMS: information 4.* standard times internet assumptions make necessary assumptions making assumptions data collection flow charts flow chart analysis flow diagram flow process technical knowledge law ISO 9000/4000 OSHA standards time standards standard times Library Searches, CATEGORY: Simulation, Design, Modeling TERMS: simulation, modeling, design, designing 2.* computer aided design CAD AutoCAD ProEngineer SIMAN/Arena event simulation computer simulation computer modeling statistical models models make a model constructing models product design web based design mathematical models Monto Carlo Simulation, Outcome K: An ability to use the techniques, skills, and modern engineering tools necessary for engineering practice TERMS: tools, skills, tools used to achieve objectives, techniques 2. CATEGORY: Simulation, Design, Modeling TERMS: simulation, modeling, design, designing, Outcome K: An ability to use the techniques, skills, and modern engineering tools necessary for engineering practice TERMS: tools, skills, tools used to achieve objectives, techniques 4. CATEGORY: Info gathering, rules/regulations, containing info TERMS: information