Warning:
JavaScript is turned OFF. None of the links on this page will work until it is reactivated.
If you need help turning JavaScript On, click here.
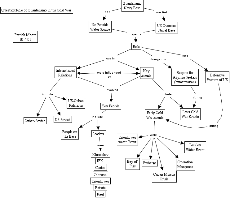
The Concept Map you are trying to access has information related to:
Cuba-Guantanamo Bay, Key People include Leaders, International Relations include US-Soviet, Defensive Posture of US during Early Cold War Events, Early Cold War Events were Bulkley Water Event, Leaders were Khruschev, International Relations were influenced by Key Events, International Relations include Cuban-Soviet, Role changed to Respite for Asylum Seekers (humanitarian), Guantanamo Navy Base was first US Overseas Naval Base, Early Cold War Events were Eisenhower water Event