WARNING:
JavaScript is turned OFF. None of the links on this concept map will
work until it is reactivated.
If you need help turning JavaScript On, click here.
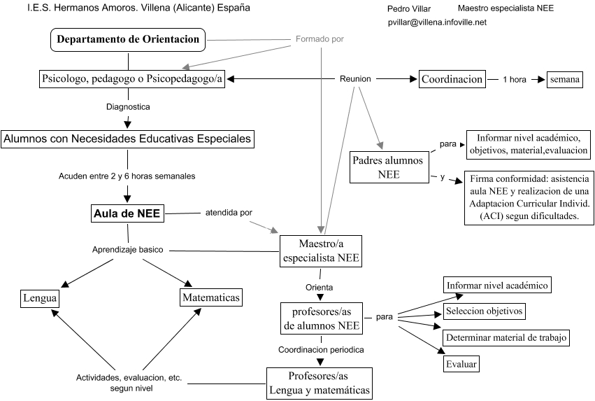
Este Cmap, tiene información relacionada con: Necesidades Educativas Especiales Org., Psicologo, pedagogo o Psicopedagogo/a Orienta profesores/as de alumnos NEE, Aula de NEE Aprendizaje basico Lengua, Aula de NEE atendida por Maestro/a especialista NEE, Profesores/as Lengua y matemáticas Actividades, evaluacion, etc. segun nivel Matematicas, Departamento de Orientacion Diagnostica Alumnos con Necesidades Educativas Especiales, Maestro/a especialista NEE Reunion Coordinacion, Maestro/a especialista NEE Reunion Psicologo, pedagogo o Psicopedagogo/a, profesores/as de alumnos NEE para Determinar material de trabajo, Maestro/a especialista NEE Aprendizaje basico Matematicas, profesores/as de alumnos NEE para Evaluar, Departamento de Orientacion Formado por Maestro/a especialista NEE, Maestro/a especialista NEE Orienta profesores/as de alumnos NEE, Coordinacion 1 hora semana, Alumnos con Necesidades Educativas Especiales Acuden entre 2 y 6 horas semanales Aula de NEE, Padres alumnos NEE y Firma conformidad: asistencia aula NEE y realizacion de una Adaptacion Curricular Individ. (ACI) segun dificultades., profesores/as de alumnos NEE para Seleccion objetivos, Aula de NEE Aprendizaje basico Matematicas, profesores/as de alumnos NEE Coordinacion periodica Profesores/as Lengua y matemáticas, profesores/as de alumnos NEE para Informar nivel académico, Padres alumnos NEE para Informar nivel académico, objetivos, material,evaluacion