WARNING:
JavaScript is turned OFF. None of the links on this concept map will
work until it is reactivated.
If you need help turning JavaScript On, click here.
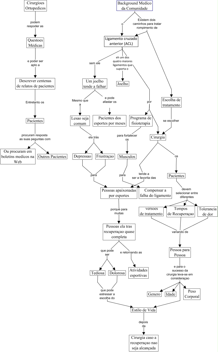
Este Cmap, tiene información relacionada con: Empatia_Med_Back, Tolerancia de dor variando de Pessoa para Pessoa, Tediosa que pode estressar a escolha do Estilo de Vida, Pacientes devem selecionar entre diferentes Tolerancia de dor, Dolorosa que pode estressar a escolha do Estilo de Vida, Pacientes procuram resposta as suas peguntas com Outros Pacientes, Descrever centenas de relatos de pacientes Entretanto os Pacientes, Questoes Médicas e poder ser apto a Descrever centenas de relatos de pacientes, Estilo de Vida depois da Cirurgia caso a recuperaçao nao seja alcançada, Frustraçao para Pessoas apaixonadas por esportes, Cirurgioes Ortopedicos podem respoder as Questoes Médicas, Background Medico da Comunidade Existem dois caminhos para tratar rompimento de Escolha de tratamento, Background Medico da Comunidade Existem dois caminhos para tratar rompimento de Ligamento cruzado anterior (ACL), Escolha de tratamento se escolher Cirurgia, Pessoas ela tras recuperaçao quase completa que pode ser Dolorosa, Programa de fisioterapia para fortalecer os Musculos, Background Medico da Comunidade o Ligamento cruzado anterior (ACL), Lesao seja comum ela trás Frustraçao, Um joelho tende a falhar e pode afastar os Pacientes dos esportes por meses, Pessoa para Pessoa e para o sucesso da cirurgia leva-se em consideraçao Genero, Pessoas ela tras recuperaçao quase completa e retornando as Atividades esportivas