Warning:
JavaScript is turned OFF. None of the links on this page will work until it is reactivated.
If you need help turning JavaScript On, click here.
The Concept Map you are trying to access has information related to:
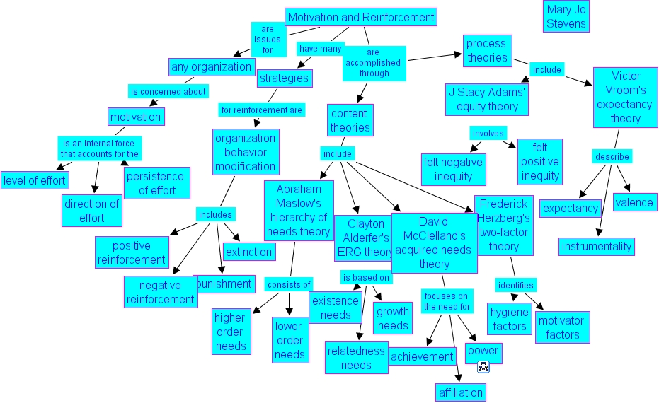
David McClelland's acquired needs theory focuses on the need for achievement, David McClelland's acquired needs theory focuses on the need for affiliation, David McClelland's acquired needs theory focuses on the need for power, J Stacy Adams' equity theory involves felt negative inequity, J Stacy Adams' equity theory involves felt positive inequity, process theories include Victor Vroom's expectancy theory, process theories include J Stacy Adams' equity theory, Abraham Maslow's hierarchy of needs theory consists of lower order needs, Abraham Maslow's hierarchy of needs theory consists of higher order needs, Frederick Herzberg's two-factor theory identifies hygiene factors, Frederick Herzberg's two-factor theory identifies motivator factors, motivation is an internal force that accounts for the level of effort, motivation is an internal force that accounts for the direction of effort, motivation is an internal force that accounts for the persistence of effort, Victor Vroom's expectancy theory describe valence, Victor Vroom's expectancy theory describe instrumentality, Victor Vroom's expectancy theory describe expectancy, strategies for reinforcement are organization behavior modification, Motivation and Reinforcement are accomplished through process theories, Motivation and Reinforcement are accomplished through content theories, Motivation and Reinforcement have many strategies, Clayton Alderfer's ERG theory is based on growth needs, Clayton Alderfer's ERG theory is based on existence needs, Clayton Alderfer's ERG theory is based on relatedness needs, organization behavior modification includes extinction, organization behavior modification includes negative reinforcement, organization behavior modification includes positive reinforcement, organization behavior modification includes punishment, Motivation and Reinforcement are issues for any organization, any organization is concerned about motivation, content theories include Abraham Maslow's hierarchy of needs theory, content theories include Frederick Herzberg's two-factor theory, content theories include David McClelland's acquired needs theory, content theories include Clayton Alderfer's ERG theory