WARNING:
JavaScript is turned OFF. None of the links on this concept map will
work until it is reactivated.
If you need help turning JavaScript On, click here.
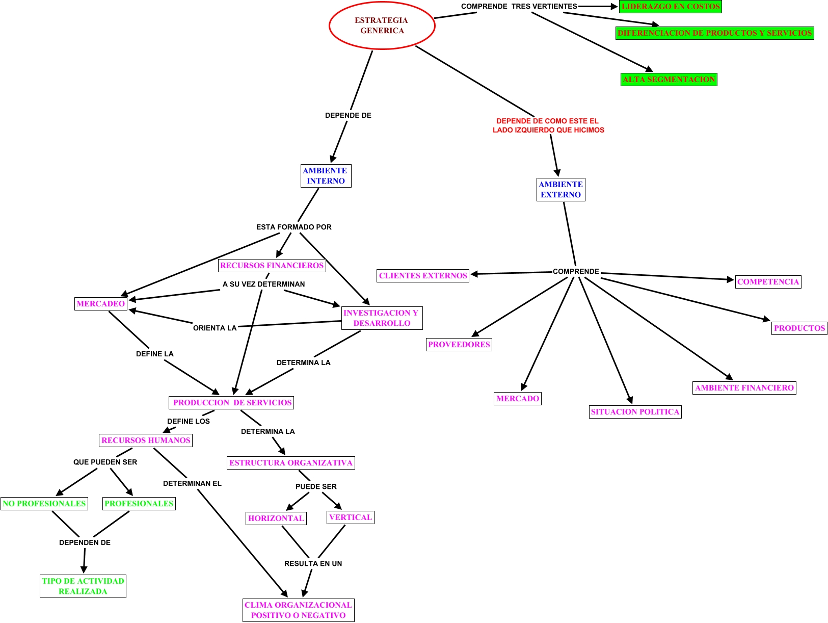
Este Cmap, tiene información relacionada con: estrategia empresarialELOY, AMBIENTE EXTERNO COMPRENDE MERCADO, RECURSOS FINANCIEROS A SU VEZ DETERMINAN PRODUCCION DE SERVICIOS, RECURSOS FINANCIEROS A SU VEZ DETERMINAN INVESTIGACION Y DESARROLLO, PROFESIONALES DEPENDEN DE TIPO DE ACTIVIDAD REALIZADA, HORIZONTAL RESULTA EN UN CLIMA ORGANIZACIONAL POSITIVO O NEGATIVO, ESTRATEGIA GENERICA COMPRENDE TRES VERTIENTES LIDERAZGO EN COSTOS, AMBIENTE EXTERNO COMPRENDE AMBIENTE FINANCIERO, AMBIENTE EXTERNO COMPRENDE COMPETENCIA, PRODUCCION DE SERVICIOS DEFINE LOS RECURSOS HUMANOS, AMBIENTE EXTERNO COMPRENDE SITUACION POLITICA, NO PROFESIONALES DEPENDEN DE TIPO DE ACTIVIDAD REALIZADA, AMBIENTE EXTERNO COMPRENDE PRODUCTOS, ESTRATEGIA GENERICA DEPENDE DE AMBIENTE INTERNO, AMBIENTE EXTERNO COMPRENDE PROVEEDORES, ESTRATEGIA GENERICA DEPENDE DE COMO ESTE EL LADO IZQUIERDO QUE HICIMOS AMBIENTE EXTERNO, AMBIENTE EXTERNO COMPRENDE CLIENTES EXTERNOS, RECURSOS FINANCIEROS A SU VEZ DETERMINAN MERCADEO, AMBIENTE INTERNO ESTA FORMADO POR RECURSOS FINANCIEROS, ESTRUCTURA ORGANIZATIVA PUEDE SER HORIZONTAL, PRODUCCION DE SERVICIOS DETERMINA LA ESTRUCTURA ORGANIZATIVA