Warning:
JavaScript is turned OFF. None of the links on this page will work until it is reactivated.
If you need help turning JavaScript On, click here.
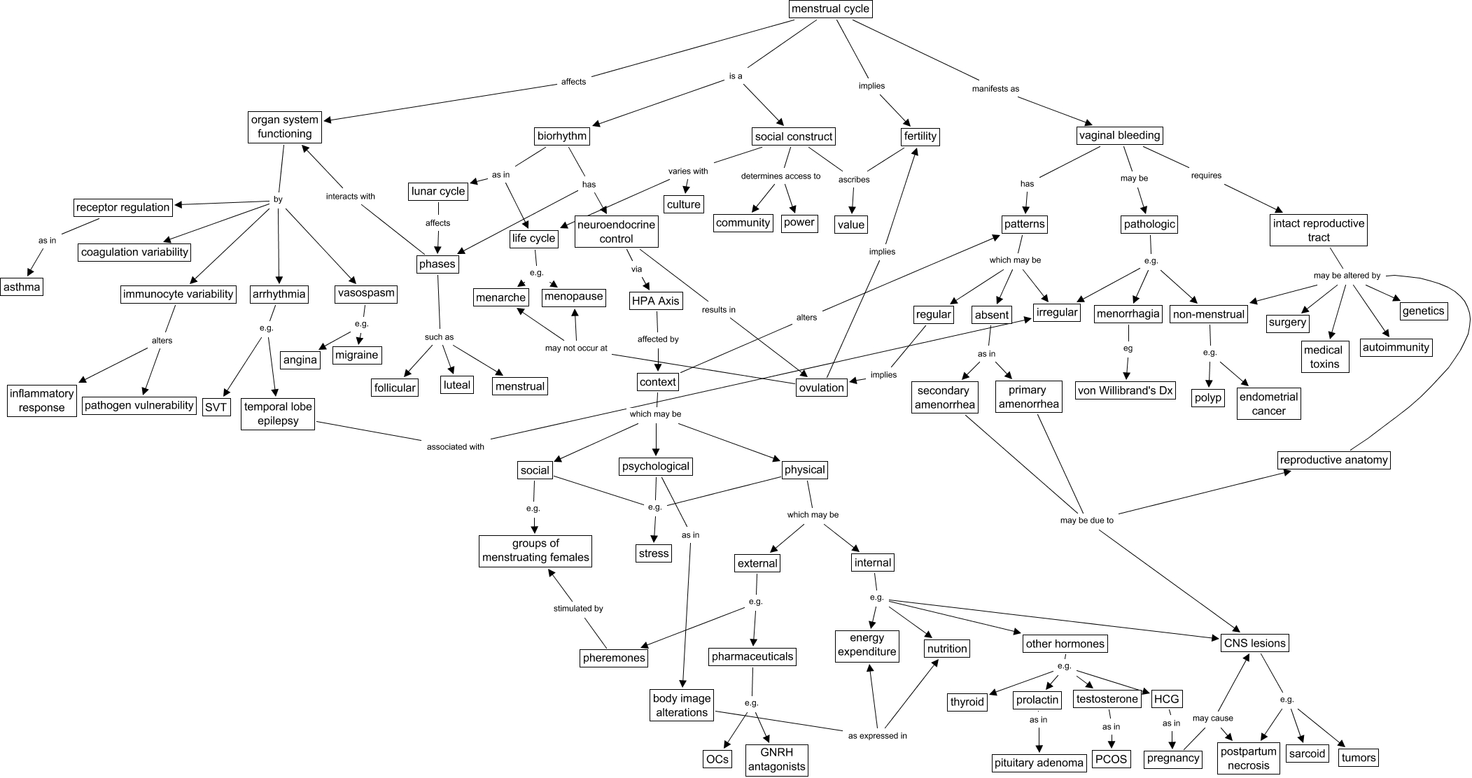
This Concept Map, created with IHMC CmapTools, has information related to: menstrual_cycle_emh_9_23_kpn_rev, psychological e.g. stress, menorrhagia eg von Willibrand's Dx, menstrual cycle is a social construct, other hormones e.g. thyroid, menstrual cycle manifests as vaginal bleeding, context which may be physical, ovulation may not occur at menarche, social construct varies with culture, vaginal bleeding may be pathologic, HCG as in pregnancy, vaginal bleeding has patterns, neuroendocrine control via HPA Axis, neuroendocrine control results in ovulation, pheremones stimulated by groups of menstruating females, body image alterations as expressed in nutrition, external e.g. pharmaceuticals, body image alterations as expressed in energy expenditure, biorhythm as in life cycle, non-menstrual e.g. endometrial cancer, prolactin as in pituitary adenoma