Warning:
JavaScript is turned OFF. None of the links on this page will work until it is reactivated.
If you need help turning JavaScript On, click here.
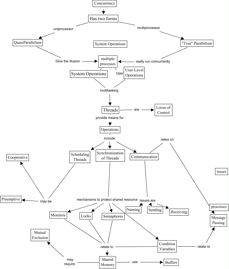
This Concept Map, created with IHMC CmapTools, has information related to: ConcurTopLevel, QuasiParallelism Give the illusion multiple processes, Semaphores relate to Shared Memory, Communication relies on Message Passing, Synchronization of Threads mechanisms to protect shared resources Locks, "True" Parallelism really run concurrently multiple processes, Operations include Synchronization of Threads, Has two forms uniprocessor QuasiParallelism, Operations include Scheduling Threads, Shared Memory may require Mutual Exclusion, Locks relate to Shared Memory, Concurrency ???? Has two forms, Synchronization of Threads mechanisms to protect shared resources Monitors, Threads are Locus of Control, User-Level Operations multitasking Threads, Communication issues are Sending, Synchronization of Threads mechanisms to protect shared resources Semaphores, Shared Memory use Buffers, multiple processes User User-Level Operations, multiple processes System System Operations, Scheduling Threads may be Preemptive