WARNING:
JavaScript is turned OFF. None of the links on this concept map will
work until it is reactivated.
If you need help turning JavaScript On, click here.
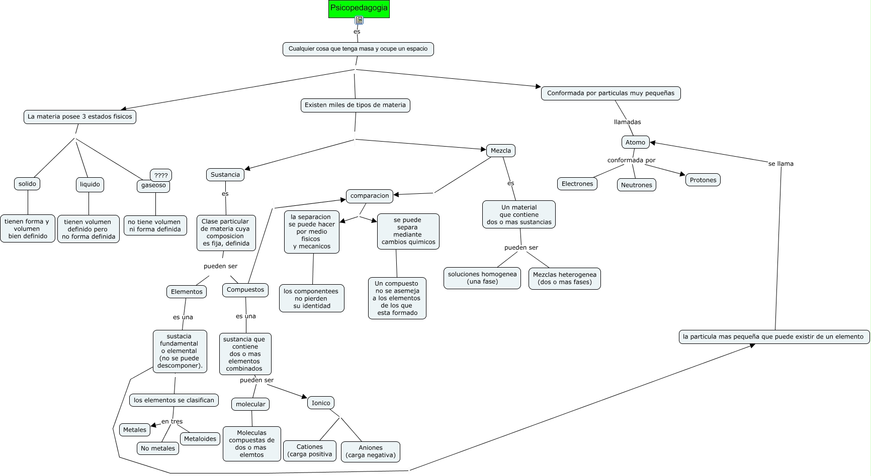
Este Cmap, tiene información relacionada con: materia, Clase particular de materia cuya composicion es fija, definida pueden ser Elementos, Mezcla comparacion, Existen miles de tipos de materia Mezcla, se puede separa mediante cambios quimicos Un compuesto no se asemeja a los elementos de los que esta formado, Atomo conformada por Protones, sustancia que contiene dos o mas elementos combinados pueden ser Ionico, La materia posee 3 estados fisicos solido, comparacion la separacion se puede hacer por medio fisicos y mecanicos, La materia posee 3 estados fisicos gaseoso, sustacia fundamental o elemental (no se puede descomponer). la particula mas pequeña que puede existir de un elemento, Cualquier cosa que tenga masa y ocupe un espacio La materia posee 3 estados fisicos, sustacia fundamental o elemental (no se puede descomponer). los elementos se clasifican, la particula mas pequeña que puede existir de un elemento se llama Atomo, Compuestos comparacion, Ionico Aniones (carga negativa), Elementos es una sustacia fundamental o elemental (no se puede descomponer)., Atomo conformada por Electrones, Compuestos es una sustancia que contiene dos o mas elementos combinados, los elementos se clasifican en tres Metales, liquido ???? tienen volumen definido pero no forma definida