WARNING:
JavaScript is turned OFF. None of the links on this concept map will
work until it is reactivated.
If you need help turning JavaScript On, click here.
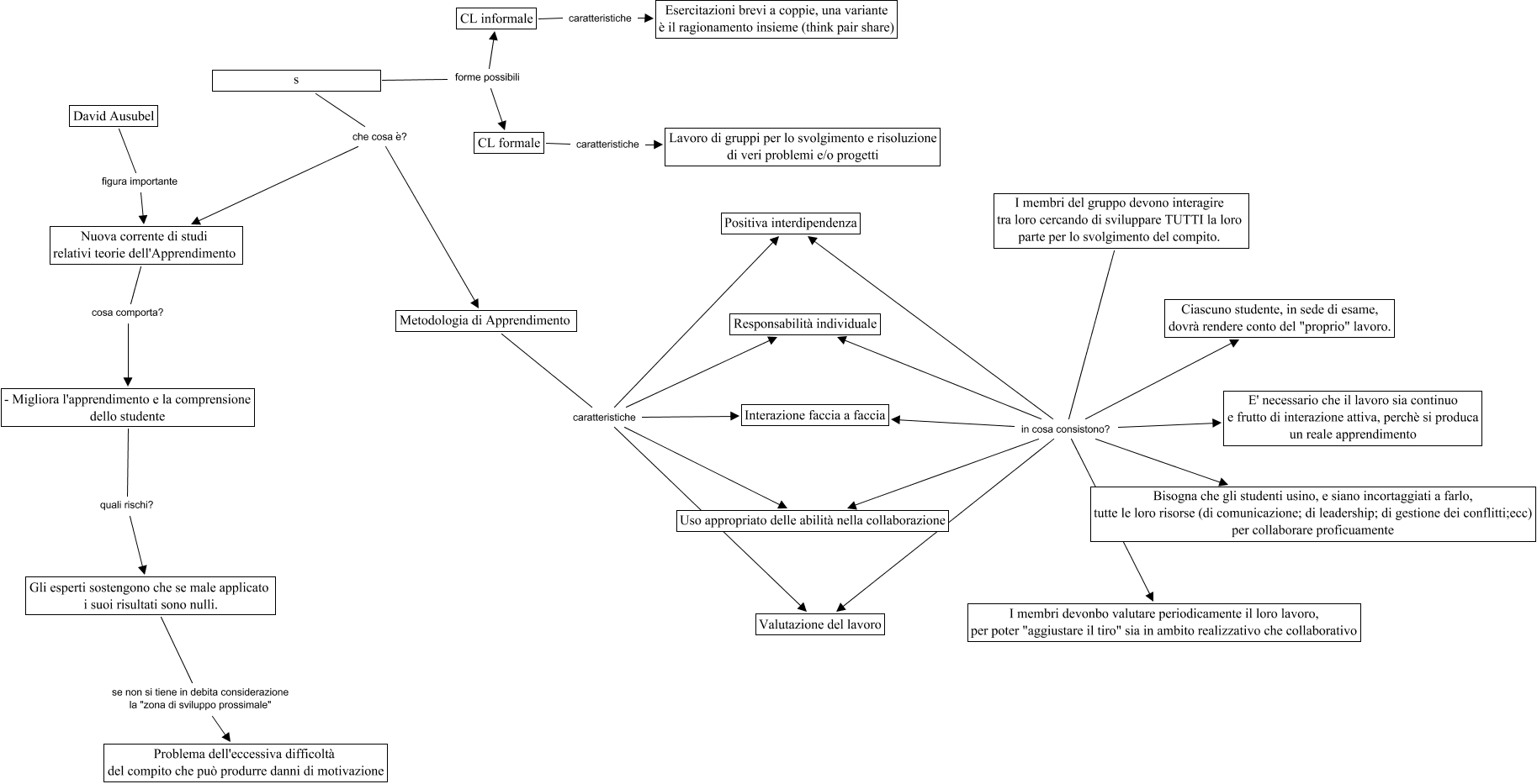
Questa Cmap, creata con IHMC CmapTools, contiene informazioni relative a: cooperative learning_fin, I membri del gruppo devono interagire tra loro cercando di sviluppare TUTTI la loro parte per lo svolgimento del compito. in cosa consistono? Valutazione del lavoro, Gli esperti sostengono che se male applicato i suoi risultati sono nulli. se non si tiene in debita considerazione la "zona di sviluppo prossimale" Problema dell'eccessiva difficoltà del compito che può produrre danni di motivazione, CL informale caratteristiche Esercitazioni brevi a coppie, una variante è il ragionamento insieme (think pair share), David Ausubel figura importante Nuova corrente di studi relativi teorie dell'Apprendimento, s che cosa è? Metodologia di Apprendimento, Nuova corrente di studi relativi teorie dell'Apprendimento cosa comporta? - Migliora l'apprendimento e la comprensione dello studente, Metodologia di Apprendimento caratteristiche Uso appropriato delle abilità nella collaborazione, Metodologia di Apprendimento caratteristiche Valutazione del lavoro, Metodologia di Apprendimento caratteristiche Interazione faccia a faccia, I membri del gruppo devono interagire tra loro cercando di sviluppare TUTTI la loro parte per lo svolgimento del compito. in cosa consistono? Responsabilità individuale, I membri del gruppo devono interagire tra loro cercando di sviluppare TUTTI la loro parte per lo svolgimento del compito. in cosa consistono? Interazione faccia a faccia, s forme possibili CL formale, CL formale caratteristiche Lavoro di gruppi per lo svolgimento e risoluzione di veri problemi e/o progetti, I membri del gruppo devono interagire tra loro cercando di sviluppare TUTTI la loro parte per lo svolgimento del compito. in cosa consistono? Positiva interdipendenza, I membri del gruppo devono interagire tra loro cercando di sviluppare TUTTI la loro parte per lo svolgimento del compito. in cosa consistono? E' necessario che il lavoro sia continuo e frutto di interazione attiva, perchè si produca un reale apprendimento, I membri del gruppo devono interagire tra loro cercando di sviluppare TUTTI la loro parte per lo svolgimento del compito. in cosa consistono? Uso appropriato delle abilità nella collaborazione, I membri del gruppo devono interagire tra loro cercando di sviluppare TUTTI la loro parte per lo svolgimento del compito. in cosa consistono? I membri devonbo valutare periodicamente il loro lavoro, per poter "aggiustare il tiro" sia in ambito realizzativo che collaborativo, I membri del gruppo devono interagire tra loro cercando di sviluppare TUTTI la loro parte per lo svolgimento del compito. in cosa consistono? Bisogna che gli studenti usino, e siano incortaggiati a farlo, tutte le loro risorse (di comunicazione; di leadership; di gestione dei conflitti;ecc) per collaborare proficuamente, Metodologia di Apprendimento caratteristiche Positiva interdipendenza, Metodologia di Apprendimento caratteristiche Responsabilità individuale