WARNING:
JavaScript is turned OFF. None of the links on this concept map will
work until it is reactivated.
If you need help turning JavaScript On, click here.
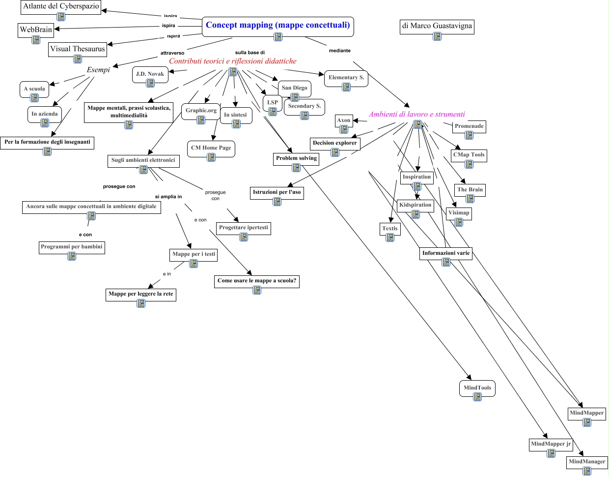
Este Cmap, tiene información relacionada con: Metamappa, Sugli ambienti elettronici si amplia in Mappe per i testi, Contributi teorici e riflessioni didattiche LSP, Concept mapping (mappe concettuali) mediante Ambienti di lavoro e strumenti, Ancora sulle mappe concettuali in ambiente digitale e con Programmi per bambini, Contributi teorici e riflessioni didattiche Sugli ambienti elettronici, Contributi teorici e riflessioni didattiche CM Home Page, Ambienti di lavoro e strumenti The Brain, Ambienti di lavoro e strumenti MindManager, Ambienti di lavoro e strumenti Axon, Contributi teorici e riflessioni didattiche MindTools, Sugli ambienti elettronici prosegue con Ancora sulle mappe concettuali in ambiente digitale, Ambienti di lavoro e strumenti Textis, Contributi teorici e riflessioni didattiche Secondary S., Concept mapping (mappe concettuali) ispira Visual Thesaurus, Contributi teorici e riflessioni didattiche In sintesi, Mappe per i testi e in Mappe per leggere la rete, Ambienti di lavoro e strumenti Istruzioni per l'uso, Concept mapping (mappe concettuali) ispira Atlante del Cyberspazio, Contributi teorici e riflessioni didattiche San Diego, Ambienti di lavoro e strumenti Inspiration