Warning:
JavaScript is turned OFF. None of the links on this page will work until it is reactivated.
If you need help turning JavaScript On, click here.
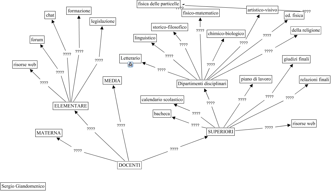
Este Cmap, tiene información relacionada con: Docenti, SUPERIORI ???? piano di lavoro, Dipartimenti disciplinari ???? ed. fisica, Dipartimenti disciplinari ???? fisico-matematico, SUPERIORI ???? risorse web, Dipartimenti disciplinari ???? linguistico, SUPERIORI ???? relazioni finali, DOCENTI ???? MEDIA, DOCENTI ???? SUPERIORI, Dipartimenti disciplinari ???? chimico-biologico, DOCENTI ???? ELEMENTARE, ELEMENTARE ???? chat, Dipartimenti disciplinari ???? artistico-visivo, Dipartimenti disciplinari ???? Letterario, fisico-matematico ???? fisica delle particelle, DOCENTI ???? MATERNA, Dipartimenti disciplinari ???? storico-filosofico, SUPERIORI ???? calendario scolastico, ELEMENTARE ???? legislazione, ELEMENTARE ???? forum, Dipartimenti disciplinari ???? della religione