Warning:
JavaScript is turned OFF. None of the links on this page will work until it is reactivated.
If you need help turning JavaScript On, click here.
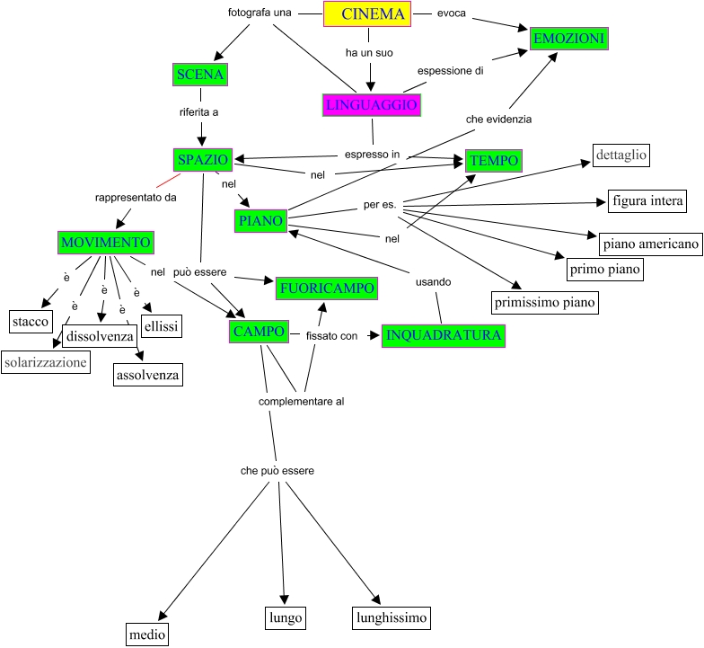
Questa Cmap, creata con IHMC CmapTools, contiene informazioni relative a: linguaggi non verbali, LINGUAGGIO fotografa una SCENA, CAMPO che può essere lungo, SPAZIO può essere CAMPO, SPAZIO può essere FUORICAMPO, MOVIMENTO è dissolvenza, MOVIMENTO è assolvenza, LINGUAGGIO espresso in TEMPO, PIANO nel TEMPO, CAMPO che può essere lunghissimo, PIANO che evidenzia EMOZIONI, CINEMA evoca EMOZIONI, CAMPO che può essere medio, CINEMA fotografa una SCENA, PIANO per es. dettaglio, CINEMA ha un suo LINGUAGGIO, LINGUAGGIO espresso in SPAZIO, PIANO per es. primissimo piano, SPAZIO rappresentato da MOVIMENTO, SPAZIO nel TEMPO, SPAZIO nel PIANO