WARNING:
JavaScript is turned OFF. None of the links on this concept map will
work until it is reactivated.
If you need help turning JavaScript On, click here.
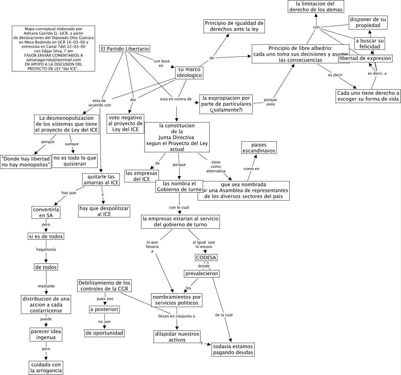
This Concept Map, created with IHMC CmapTools, has information related to: PARTIDO LIBERTARIO, su marco ideologico de Principio de igualdad de derechos ante la ley, El Partido Libertario con base en su marco ideologico, Cada uno tiene derecho a escoger su forma de vida es decir, a disponer de su propiedad, su marco ideologico esta de acuerdo con quitarle las amarras al ICE, si es de todos hagamosla de todos, la constitucion de la Junta Directiva segun el Proyecto del Ley actual de las empresas del ICE, Cada uno tiene derecho a escoger su forma de vida es decir, a libertad de expresion, la empresas estarian al servicio del gobierno de turno lo que llevaria a nombramientos por servicios politicos, la expropiacion por parte de particulares (¿solamente?) porque viola Principio de libre albedrio: cada uno toma sus decisiones y asume las consecuencias, si es de todos hagamosla de todos, a posteriori no son de oportunidad, quitarle las amarras al ICE hay que convertirla en SA, libertad de expresion con la limitacion del derecho de los demas, El Partido Libertario esta de acuerdo con quitarle las amarras al ICE, Principio de libre albedrio: cada uno toma sus decisiones y asume las consecuencias con la limitacion del derecho de los demas, la constitucion de la Junta Directiva segun el Proyecto del Ley actual tiene como alternativa que sea nombrada por una Asamblea de representantes de los diversos sectores del pais, dilapidar nuestros activos y todavia estamos pagando deudas, El Partido Libertario dio voto negativo al proyecto de Ley del ICE, que sea nombrada por una Asamblea de representantes de los diversos sectores del pais como en paises escandinavos, Debilitamiento de los controles de la CGR llevan en conjunto a dilapidar nuestros activos