Warning:
JavaScript is turned OFF. None of the links on this page will work until it is reactivated.
If you need help turning JavaScript On, click here.
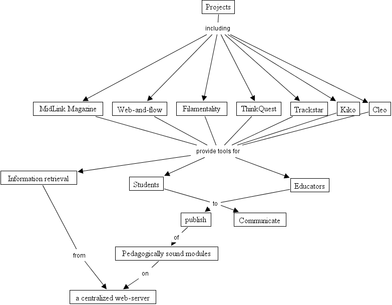
The Concept Map you are trying to access has information related to:
Constructive Learning in the Web, Information retrieval from a centralized web-server, Educators to publish, Projects including ThinkQuest, Cleo provide tools for Educators, publish of Pedagogically sound modules, Projects including Kiko, Projects including Trackstar, Cleo provide tools for Students, Educators to Communicate, Kiko provide tools for Educators