WARNING:
JavaScript is turned OFF. None of the links on this concept map will
work until it is reactivated.
If you need help turning JavaScript On, click here.
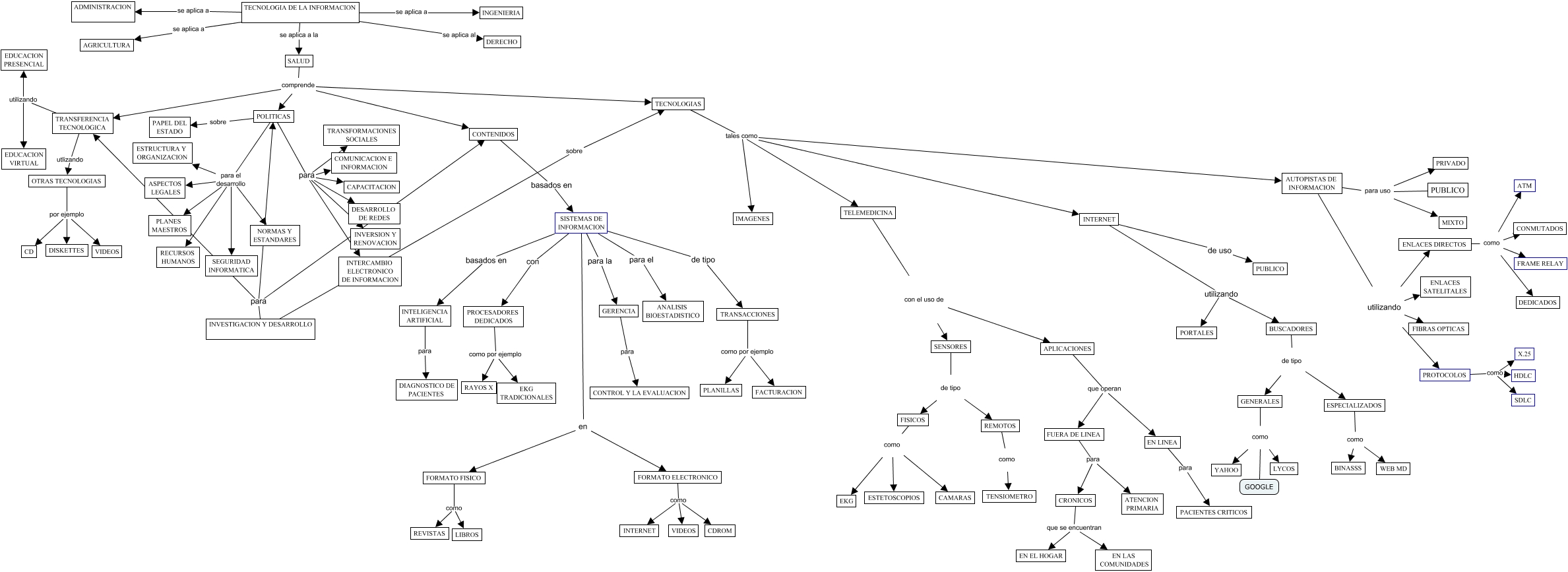
This Concept Map, created with IHMC CmapTools, has information related to: INFORMATICA MEDICA, AUTOPISTAS DE INFORMACION utilizando ENLACES DIRECTOS, POLITICAS para el desarrollo RECURSOS HUMANOS, TECNOLOGIA DE LA INFORMACION se aplica a AGRICULTURA, ENLACES DIRECTOS como DEDICADOS, SALUD comprende CONTENIDOS, GENERALES como LYCOS, INVESTIGACION Y DESARROLLO para CONTENIDOS, POLITICAS sobre PAPEL DEL ESTADO, INVESTIGACION Y DESARROLLO para TRANSFERENCIA TECNOLOGICA, AUTOPISTAS DE INFORMACION utilizando PROTOCOLOS, REMOTOS como TENSIOMETRO, INTERNET utilizando BUSCADORES, GENERALES como GOOGLE, TECNOLOGIAS tales como AUTOPISTAS DE INFORMACION, OTRAS TECNOLOGIAS por ejemplo CD, POLITICAS para el desarrollo PLANES MAESTROS, FUERA DE LINEA para ATENCION PRIMARIA, INTERNET de uso PUBLICO, INVESTIGACION Y DESARROLLO para POLITICAS, TRANSFERENCIA TECNOLOGICA utilizando EDUCACION VIRTUAL