WARNING:
JavaScript is turned OFF. None of the links on this concept map will
work until it is reactivated.
If you need help turning JavaScript On, click here.
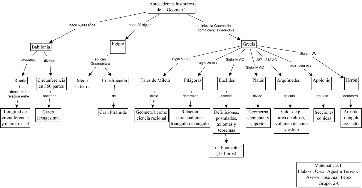
Esse mapa conceitual, produzido no IHMC CmapTools, tem a informação relacionada a: Antecedentes Historicos Geometria, Grecia 287 - 212 AC Arquímedes, Construcción de Gran Pirámide, Egipto aplican Geometría a Construcción, Definiciones, postulados, axiomas y teoremas en "Los Elementos" (13 libros), Babilonia dividen Circunferencia en 360 partes, Euclides escribe Definiciones, postulados, axiomas y teoremas, Grecia Siglo IV AC Euclides, Grecia Siglo VII AC Tales de Mileto, Apolonio estudia Secciones cónicas, Grecia Siglo II DC Herón, Tales de Mileto inicia Geometría como ciencia racional, Egipto aplican Geometría a Medir la tierra, Herón demostró Area de triángulo seg. lados, Grecia Siglo IV AC Platón, Babilonia inventan Rueda, Antecedentes históricos de la Geometría hace 6,000 años Babilonia, Platón divide Geometría elemental y superior, Circunferencia en 360 partes obtienen Grado sexagesimal, Antecedentes históricos de la Geometría inicia la Geometría como ciencia deductiva Grecia, Antecedentes históricos de la Geometría hace 20 siglos Egipto