WARNING:
JavaScript is turned OFF. None of the links on this concept map will
work until it is reactivated.
If you need help turning JavaScript On, click here.
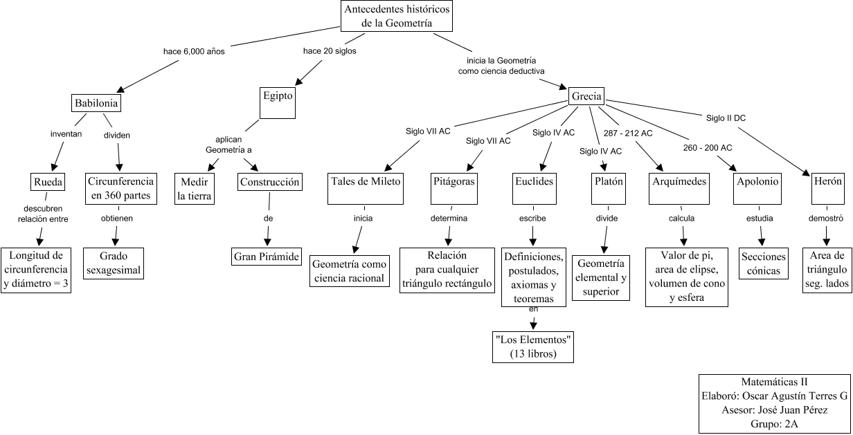
Este Cmap, tiene información relacionada con: Tecnologia en Aula, Arquímedes calcula Valor de pi, area de elipse, volumen de cono y esfera, Apolonio estudia Secciones cónicas, Pitágoras determina Relación para cualquier triángulo rectángulo, Babilonia dividen Circunferencia en 360 partes, Antecedentes históricos de la Geometría inicia la Geometría como ciencia deductiva Grecia, Grecia Siglo II DC Herón, Grecia Siglo IV AC Platón, Antecedentes históricos de la Geometría hace 6,000 años Babilonia, Definiciones, postulados, axiomas y teoremas en "Los Elementos" (13 libros), Construcción de Gran Pirámide, Herón demostró Area de triángulo seg. lados, Grecia 260 - 200 AC Apolonio, Grecia Siglo VII AC Pitágoras, Antecedentes históricos de la Geometría hace 20 siglos Egipto, Circunferencia en 360 partes obtienen Grado sexagesimal, Euclides escribe Definiciones, postulados, axiomas y teoremas, Platón divide Geometría elemental y superior, Grecia 287 - 212 AC Arquímedes, Grecia Siglo IV AC Euclides, Babilonia inventan Rueda