Warning:
JavaScript is turned OFF. None of the links on this page will work until it is reactivated.
If you need help turning JavaScript On, click here.
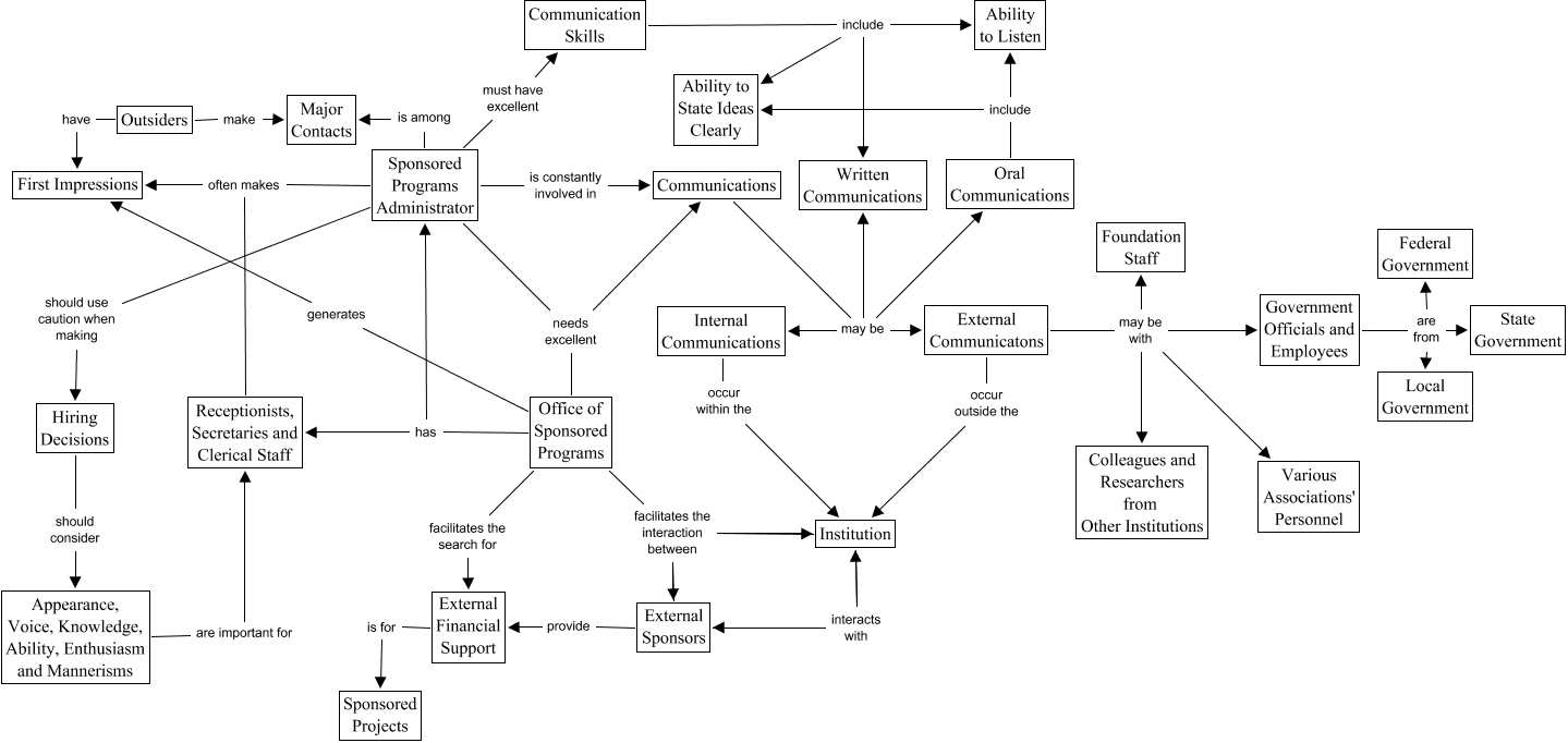
This Concept Map, created with IHMC CmapTools, has information related to: 07 - Comm Systems and Info Sources, Communications may be Internal Communications, Sponsored Programs Administrator is among Major Contacts, External Communicatons may be with Various Associations' Personnel, Internal Communications occur within the Institution, Office of Sponsored Programs has Sponsored Programs Administrator, Oral Communications include Ability to State Ideas Clearly, Government Officials and Employees are from State Government, Hiring Decisions should consider Appearance, Voice, Knowledge, Ability, Enthusiasm and Mannerisms, External Communicatons may be with Government Officials and Employees, Government Officials and Employees are from Federal Government, External Communicatons may be with Colleagues and Researchers from Other Institutions, Communication Skills include Ability to State Ideas Clearly, External Sponsors interacts with Institution, Institution facilitates the interaction between External Sponsors, Outsiders have First Impressions, Office of Sponsored Programs facilitates the interaction between External Sponsors, External Sponsors provide External Financial Support, Office of Sponsored Programs facilitates the search for External Financial Support, Office of Sponsored Programs generates First Impressions, Communications may be Written Communications