Warning:
JavaScript is turned OFF. None of the links on this page will work until it is reactivated.
If you need help turning JavaScript On, click here.
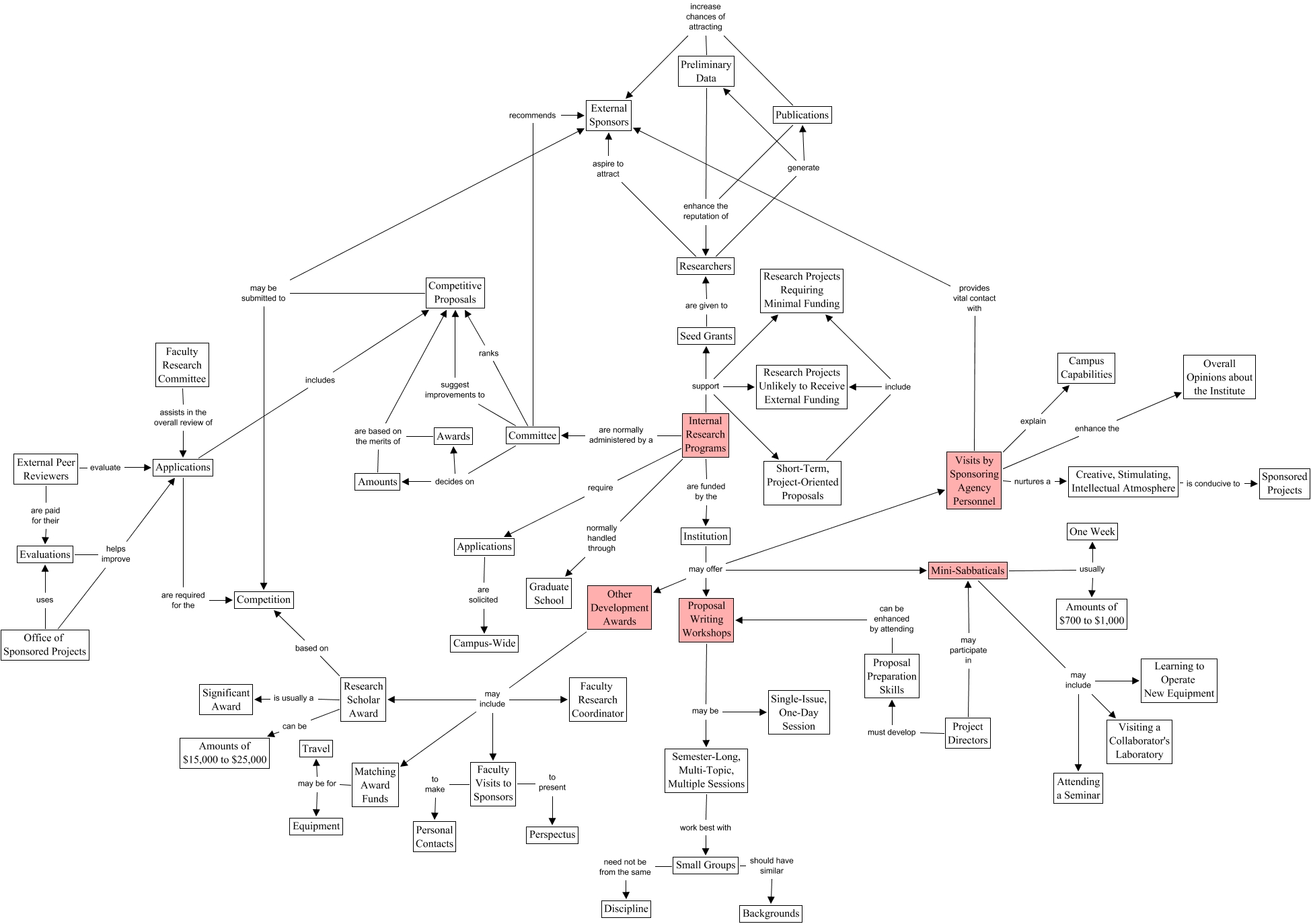
This Concept Map, created with IHMC CmapTools, has information related to: 04 - Developing Support Capacity, Matching Award Funds may be for Travel, Internal Research Programs support Short-Term, Project-Oriented Proposals, Proposal Writing Workshops may be Semester-Long, Multi-Topic, Multiple Sessions, Short-Term, Project-Oriented Proposals include Research Projects Requiring Minimal Funding, Internal Research Programs support Seed Grants, Committee suggest improvements to Competitive Proposals, Publications enhance the reputation of Researchers, Publications increase chances of attracting External Sponsors, Researchers generate Preliminary Data, Institution may offer Mini-Sabbaticals, Applications includes Competitive Proposals, Other Development Awards may include Research Scholar Award, Creative, Stimulating, Intellectual Atmosphere is conducive to Sponsored Projects, Faculty Visits to Sponsors to present Perspectus, Research Scholar Award can be Amounts of $15,000 to $25,000, Semester-Long, Multi-Topic, Multiple Sessions work best with Small Groups, Seed Grants are given to Researchers, Visits by Sponsoring Agency Personnel nurtures a Creative, Stimulating, Intellectual Atmosphere, Internal Research Programs normally handled through Graduate School, Project Directors must develop Proposal Preparation Skills