Warning:
JavaScript is turned OFF. None of the links on this page will work until it is reactivated.
If you need help turning JavaScript On, click here.
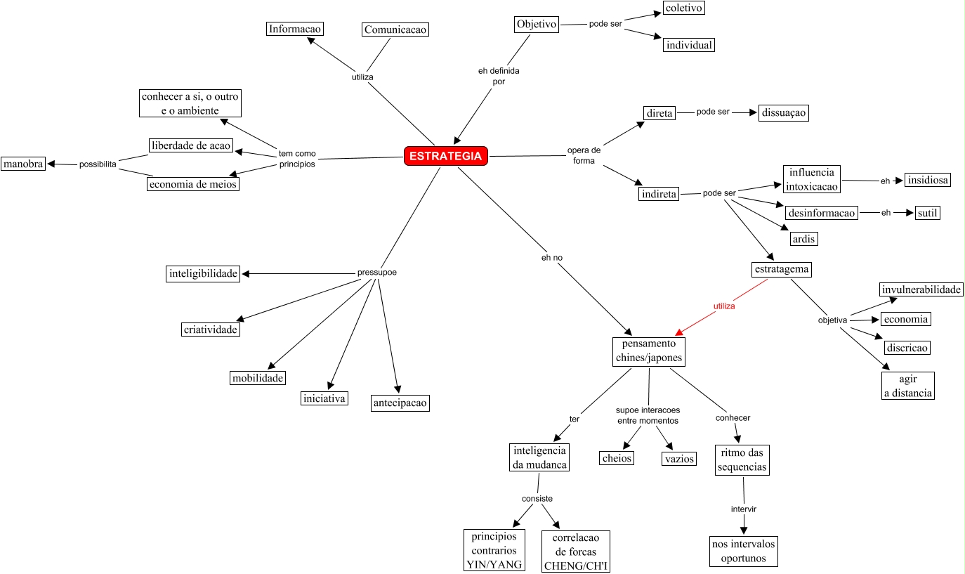
This Concept Map, created with IHMC CmapTools, has information related to: rodrigo_estrategia, desinformacao eh sutil, ESTRATEGIA eh no pensamento chines/japones, pensamento chines/japones supoe interacoes entre momentos vazios, indireta pode ser desinformacao, indireta pode ser estratagema, pensamento chines/japones supoe interacoes entre momentos cheios, liberdade de acao possibilita manobra, ESTRATEGIA opera de forma direta, ESTRATEGIA pressupoe antecipacao, estratagema objetiva economia, ESTRATEGIA opera de forma indireta, pensamento chines/japones ter inteligencia da mudanca, pensamento chines/japones conhecer ritmo das sequencias, Comunicacao utiliza Informacao, estratagema utiliza pensamento chines/japones, inteligencia da mudanca consiste correlacao de forcas CHENG/CH'I, direta pode ser dissuaçao, ESTRATEGIA tem como principios liberdade de acao, influencia intoxicacao eh insidiosa, estratagema objetiva invulnerabilidade