WARNING:
JavaScript is turned OFF. None of the links on this concept map will
work until it is reactivated.
If you need help turning JavaScript On, click here.
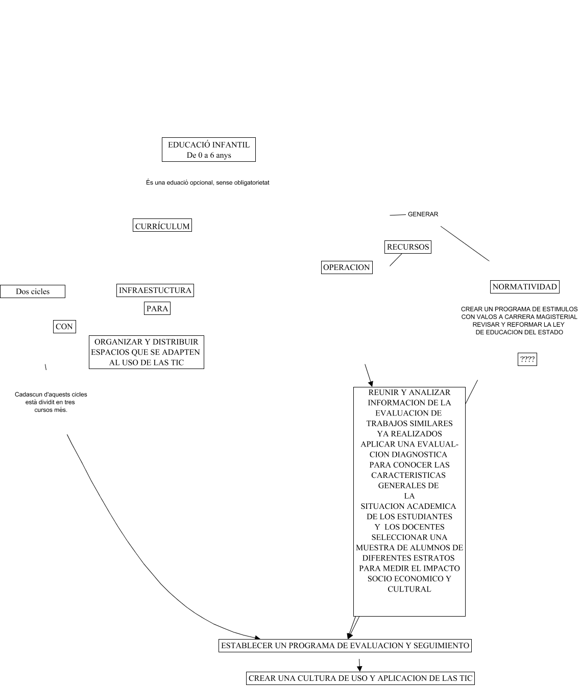
Este Cmap, tiene información relacionada con: EDUCACION SIGLO XXI, Dos cicles Cadascun d'aquests cicles està dividit en tres cursos més. ESTABLECER UN PROGRAMA DE EVALUACION Y SEGUIMIENTO, CURRÍCULUM GENERAR NORMATIVIDAD, ESTABLECER UN PROGRAMA DE EVALUACION Y SEGUIMIENTO ???? CREAR UNA CULTURA DE USO Y APLICACION DE LAS TIC, NORMATIVIDAD ???? ESTABLECER UN PROGRAMA DE EVALUACION Y SEGUIMIENTO, REUNIR Y ANALIZAR INFORMACION DE LA EVALUACION DE TRABAJOS SIMILARES YA REALIZADOS APLICAR UNA EVALUAL- CION DIAGNOSTICA PARA CONOCER LAS CARACTERISTICAS GENERALES DE LA SITUACION ACADEMICA DE LOS ESTUDIANTES Y LOS DOCENTES SELECCIONAR UNA MUESTRA DE ALUMNOS DE DIFERENTES ESTRATOS PARA MEDIR EL IMPACTO SOCIO ECONOMICO Y CULTURAL ???? ESTABLECER UN PROGRAMA DE EVALUACION Y SEGUIMIENTO, NORMATIVIDAD CREAR UN PROGRAMA DE ESTIMULOS CON VALOS A CARRERA MAGISTERIAL REVISAR Y REFORMAR LA LEY DE EDUCACION DEL ESTADO ????, CURRÍCULUM S'organitza en Dos cicles, RECURSOS COMO REUNIR Y ANALIZAR INFORMACION DE LA EVALUACION DE TRABAJOS SIMILARES YA REALIZADOS APLICAR UNA EVALUAL- CION DIAGNOSTICA PARA CONOCER LAS CARACTERISTICAS GENERALES DE LA SITUACION ACADEMICA DE LOS ESTUDIANTES Y LOS DOCENTES SELECCIONAR UNA MUESTRA DE ALUMNOS DE DIFERENTES ESTRATOS PARA MEDIR EL IMPACTO SOCIO ECONOMICO Y CULTURAL, CURRÍCULUM Objectius generals INFRAESTUCTURA, EDUCACIÓ INFANTIL De 0 a 6 anys És una eduació opcional, sense obligatorietat CURRÍCULUM, CURRÍCULUM SE TIENE RECURSOS, CURRÍCULUM ESTABLECER OPERACION