Warning:
JavaScript is turned OFF. None of the links on this page will work until it is reactivated.
If you need help turning JavaScript On, click here.
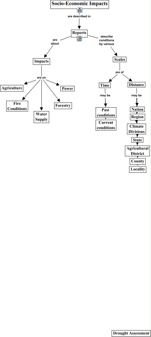
This Concept Map, created with IHMC CmapTools, has information related to: Socio-economic Impact, Time may be Current conditions, Reports are about Impacts, Scales are of Time, Impacts are on Forestry, Distance may be Climate Divisions, Reports describe conditions by various Scales, Time may be Past conditions, Impacts are on Power, Scales are of Distance, Distance may be Agricultural District, Distance may be Region, Impacts are on Fire Conditions, Distance may be State, Impacts are on Agriculture, Distance may be Locality, Socio-Economic Impacts are described in Reports, Impacts are on Water Supply, Distance may be Nation, Distance may be County