WARNING:
JavaScript is turned OFF. None of the links on this concept map will
work until it is reactivated.
If you need help turning JavaScript On, click here.
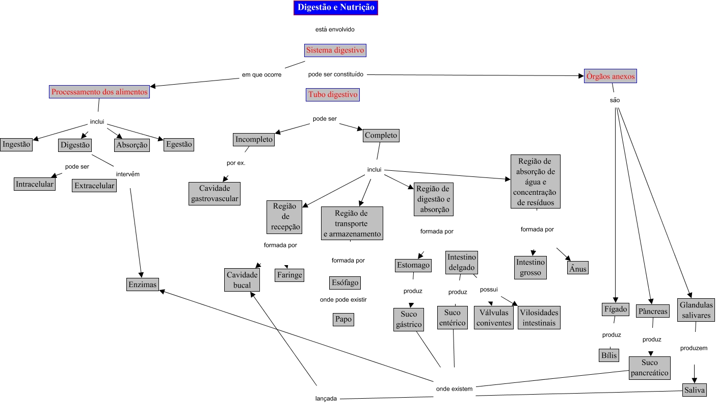
Esse mapa conceitual, produzido no IHMC CmapTools, tem a informação relacionada a: Digestao e nutriçao, Região de recepção formada por Cavidade bucal, Região de digestão e absorção formada por Estomago, Região de absorção de água e concentração de resíduos formada por Ânus, Região de absorção de água e concentração de resíduos formada por Intestino grosso, Sistema digestivo em que ocorre Processamento dos alimentos, Completo inclui Região de transporte e armazenamento, Òrgãos anexos são Glandulas salivares, Processamento dos alimentos inclui Egestão, Tubo digestivo pode ser Incompleto, Digestão intervêm Enzimas, Suco entérico onde existem Enzimas, Intestino delgado produz Suco entérico, Glandulas salivares produzem Saliva, Região de digestão e absorção formada por Intestino delgado, Intestino delgado possui Vilosidades intestinais, Sistema digestivo pode ser constituído Òrgãos anexos, Sistema digestivo pode ser constituído Tubo digestivo, Digestão pode ser Extracelular, Região de recepção formada por Faringe, Suco pancreático onde existem Enzimas