Warning:
JavaScript is turned OFF. None of the links on this page will work until it is reactivated.
If you need help turning JavaScript On, click here.
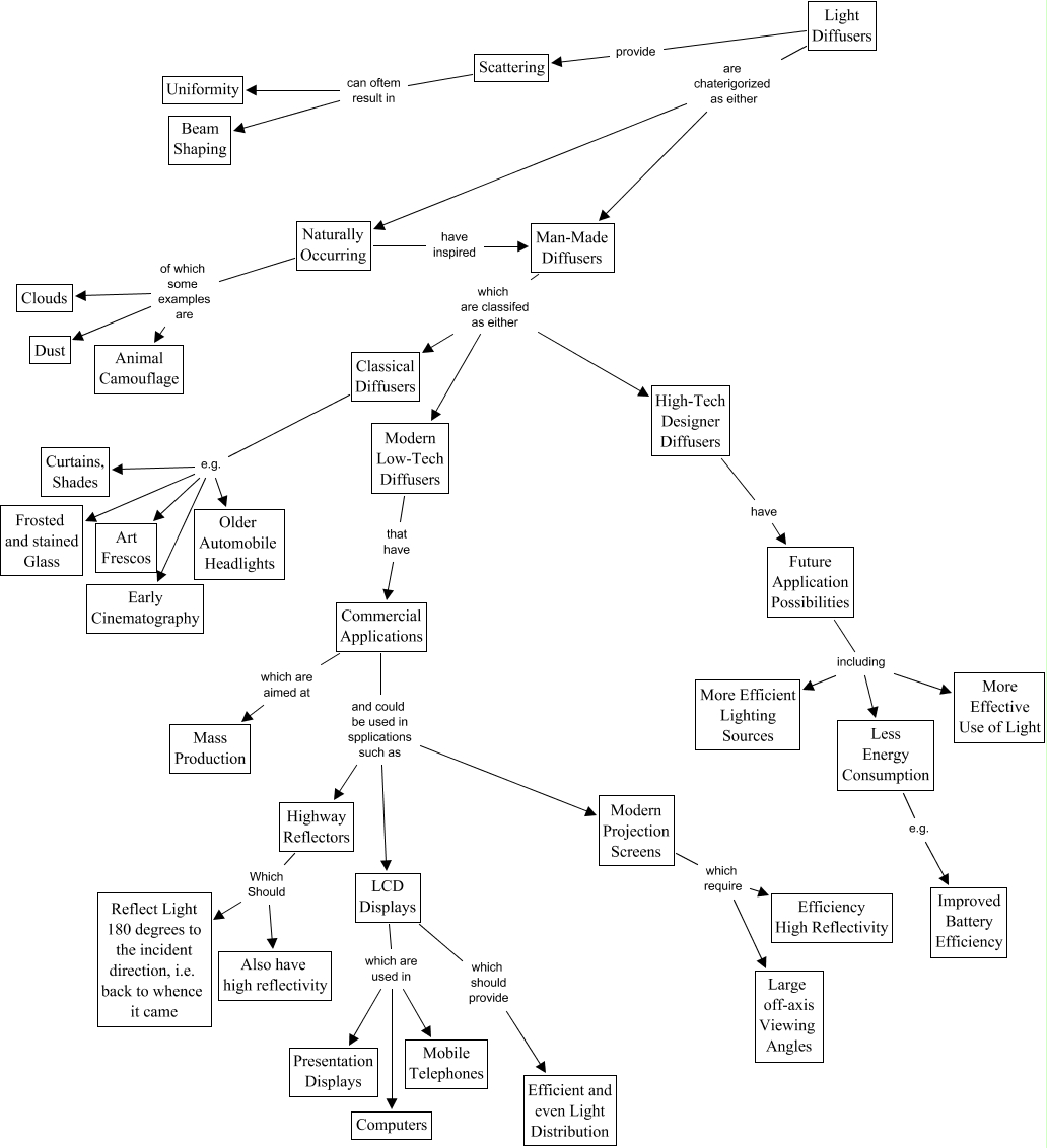
This Concept Map, created with IHMC CmapTools, has information related to: LightDiffusion, LCD Displays which are used in Mobile Telephones, Highway Reflectors Which Should Also have high reflectivity, Naturally Occurring of which some examples are Clouds, Commercial Applications and could be used in spplications such as Modern Projection Screens, Classical Diffusers e.g. Older Automobile Headlights, Light Diffusers are chaterigorized as either Man-Made Diffusers, Naturally Occurring of which some examples are Animal Camouflage, Modern Projection Screens which require Efficiency High Reflectivity, Classical Diffusers e.g. Frosted and stained Glass, Classical Diffusers e.g. Early Cinematography, Future Application Possibilities including Less Energy Consumption, Man-Made Diffusers which are classifed as either Modern Low-Tech Diffusers, Naturally Occurring have inspired Man-Made Diffusers, Highway Reflectors Which Should Reflect Light 180 degrees to the incident direction, i.e. back to whence it came, LCD Displays which are used in Presentation Displays, Classical Diffusers e.g. Curtains, Shades, Future Application Possibilities including More Effective Use of Light, Light Diffusers provide Scattering, Classical Diffusers e.g. Art Frescos, Scattering can oftem result in Uniformity