Warning:
JavaScript is turned OFF. None of the links on this page will work until it is reactivated.
If you need help turning JavaScript On, click here.
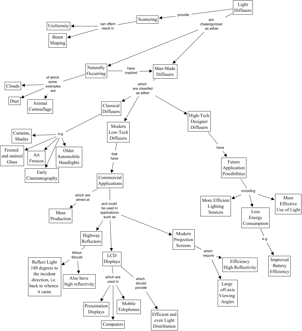
This Concept Map, created with IHMC CmapTools, has information related to: LightDiffusion2, Commercial Applications which are aimed at Mass Production, Naturally Occurring of which some examples are Clouds, Modern Low-Tech Diffusers that have Commercial Applications, Light Diffusers provide Scattering, LCD Displays which are used in Presentation Displays, Naturally Occurring have inspired Man-Made Diffusers, Less Energy Consumption e.g. Improved Battery Efficiency, LCD Displays which should provide Efficient and even Light Distribution, Future Application Possibilities including Less Energy Consumption, Naturally Occurring of which some examples are Animal Camouflage, Light Diffusers are chaterigorized as either Naturally Occurring, Future Application Possibilities including More Effective Use of Light, Naturally Occurring of which some examples are Dust, Scattering can oftem result in Beam Shaping, Man-Made Diffusers which are classifed as either High-Tech Designer Diffusers, Light Diffusers are chaterigorized as either Man-Made Diffusers, Classical Diffusers e.g. Older Automobile Headlights, Classical Diffusers e.g. Frosted and stained Glass, Classical Diffusers e.g. Curtains, Shades, Classical Diffusers e.g. Art Frescos