Warning:
JavaScript is turned OFF. None of the links on this page will work until it is reactivated.
If you need help turning JavaScript On, click here.
The Concept Map you are trying to access has information related to:
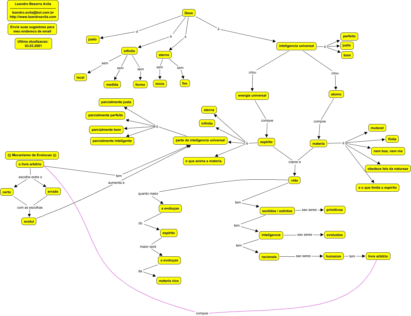
[ Deus ] Definicao, inteligencia universal criou energia universal, infinito sem local, eterno sem fim, inteligencia tem racionais, humanos tem livre arbitrio, inteligencia sao seres evoluidos, materia é obedece leis da natureza, racionais sao seres humanos, Deus é inteligencia universal, espirito é o que anima a materia.