Warning:
JavaScript is turned OFF. None of the links on this page will work until it is reactivated.
If you need help turning JavaScript On, click here.
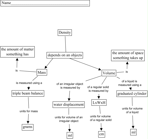
This Concept Map, created with IHMC CmapTools, has information related to: Density_Mass_Volume, water displacement units for volume of an irregular object ml, Volume of a liquid is measured using a graduated cylinder, LxWxH units for volume of a regular solid cm, Volume is the amount of space something takes up, Volume of an irregular object is measured by water displacement, depends on an objects ???? Volume, Density ???? depends on an objects, depends on an objects is Mass, Mass is measured using a triple beam balance, Volume of a regular solid is measured by LxWxH, graduated cylinder units for volume of a liquid ml, Mass is the amount of matter something has, triple beam balance units for mass grams