Warning:
JavaScript is turned OFF. None of the links on this page will work until it is reactivated.
If you need help turning JavaScript On, click here.
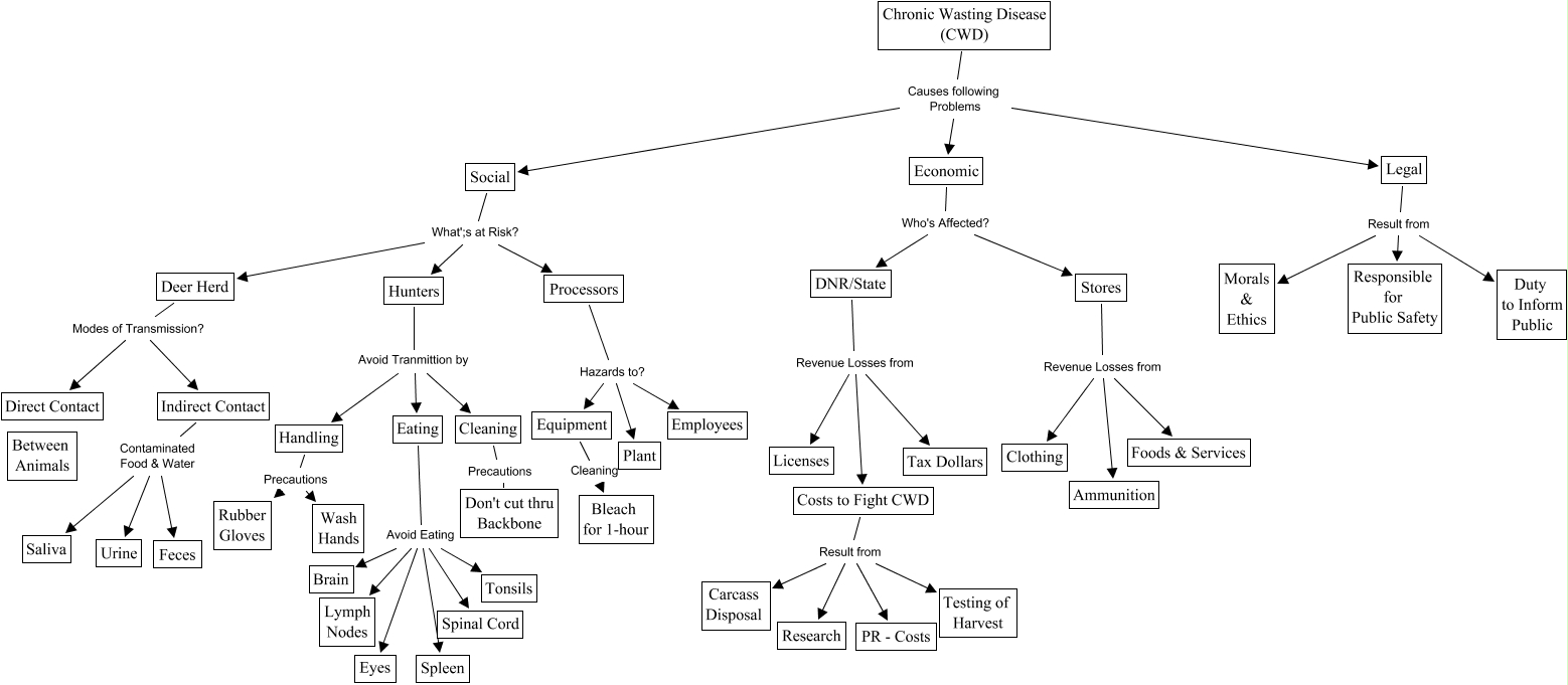
This Concept Map, created with IHMC CmapTools, has information related to: CWD, Legal Result from Duty to Inform Public, Chronic Wasting Disease (CWD) Causes following Problems Legal, Eating Avoid Eating Spinal Cord, Stores Revenue Losses from Ammunition, Processors Hazards to? Plant, Chronic Wasting Disease (CWD) Causes following Problems Social, Eating Avoid Eating Spleen, Eating Avoid Eating Tonsils, DNR/State Revenue Losses from Licenses, Eating Avoid Eating Lymph Nodes, Processors Hazards to? Equipment, Eating Avoid Eating Eyes, Social What';s at Risk? Processors, Cleaning Precautions Don't cut thru Backbone, Costs to Fight CWD Result from PR - Costs, Stores Revenue Losses from Foods & Services, Costs to Fight CWD Result from Carcass Disposal, DNR/State Revenue Losses from Tax Dollars, Handling Precautions Rubber Gloves, Eating Avoid Eating Brain