WARNING:
JavaScript is turned OFF. None of the links on this concept map will
work until it is reactivated.
If you need help turning JavaScript On, click here.
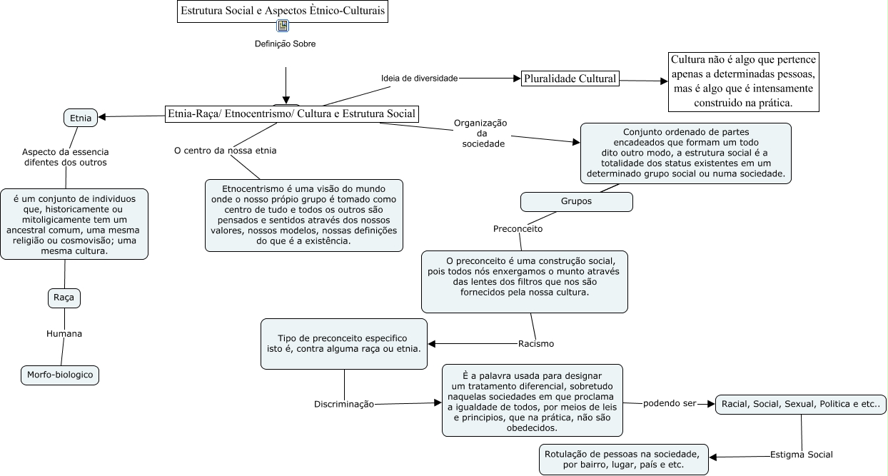
Esse mapa conceitual, produzido no IHMC CmapTools, tem a informação relacionada a: BenchIT3, Etnia-Raça/ Etnocentrismo/ Cultura e Estrutura Social ???? Etnia, È a palavra usada para designar um tratamento diferencial, sobretudo naquelas sociedades em que proclama a igualdade de todos, por meios de leis e principios, que na prática, não são obedecidos. podendo ser Racial, Social, Sexual, Politica e etc.., Pluralidade Cultural ???? Cultura não é algo que pertence apenas a determinadas pessoas, mas é algo que é intensamente construido na prática., Raça Humana Morfo-biologico, Conjunto ordenado de partes encadeados que formam um todo dito outro modo, a estrutura social é a totalidade dos status existentes em um determinado grupo social ou numa sociedade. Preconceito O preconceito é uma construção social, pois todos nós enxergamos o munto através das lentes dos filtros que nos são fornecidos pela nossa cultura., Etnia Aspecto da essencia difentes dos outros Raça, Etnia-Raça/ Etnocentrismo/ Cultura e Estrutura Social Ideia de diversidade Pluralidade Cultural, Tipo de preconceito especifico isto é, contra alguma raça ou etnia. Discriminação È a palavra usada para designar um tratamento diferencial, sobretudo naquelas sociedades em que proclama a igualdade de todos, por meios de leis e principios, que na prática, não são obedecidos., O preconceito é uma construção social, pois todos nós enxergamos o munto através das lentes dos filtros que nos são fornecidos pela nossa cultura. Racismo Tipo de preconceito especifico isto é, contra alguma raça ou etnia., Estrutura Social e Aspectos Ètnico-Culturais Definição Sobre ????, Conjunto ordenado de partes encadeados que formam um todo dito outro modo, a estrutura social é a totalidade dos status existentes em um determinado grupo social ou numa sociedade. ???? Grupos, Etnia-Raça/ Etnocentrismo/ Cultura e Estrutura Social O centro da nossa etnia Etnocentrismo é uma visão do mundo onde o nosso própio grupo é tomado como centro de tudo e todos os outros são pensados e sentidos através dos nossos valores, nossos modelos, nossas definições do que é a existência., Racial, Social, Sexual, Politica e etc.. Estigma Social Rotulação de pessoas na sociedade, por bairro, lugar, país e etc., Etnia-Raça/ Etnocentrismo/ Cultura e Estrutura Social Organização da sociedade Conjunto ordenado de partes encadeados que formam um todo dito outro modo, a estrutura social é a totalidade dos status existentes em um determinado grupo social ou numa sociedade.