Warning:
JavaScript is turned OFF. None of the links on this page will work until it is reactivated.
If you need help turning JavaScript On, click here.
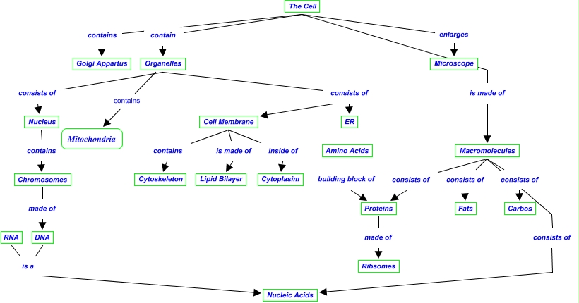
This Concept Map, created with IHMC CmapTools, has information related to: Cells, The Cell contains Golgi Appartus, Amino Acids building block of Proteins, DNA is a Nucleic Acids, The Cell is made of Macromolecules, Organelles consists of Cell Membrane, Proteins made of Ribsomes, RNA is a Nucleic Acids, The Cell enlarges Microscope, Nucleus contains Chromosomes, Cell Membrane is made of Lipid Bilayer, Macromolecules consists of Fats, Cell Membrane inside of Cytoplasim, Chromosomes made of DNA, Organelles contains Mitochondria, Macromolecules consists of Nucleic Acids, The Cell contain Organelles, Organelles consists of ER, Cell Membrane contains Cytoskeleton, Organelles consists of Nucleus, Macromolecules consists of Carbos