WARNING:
JavaScript is turned OFF. None of the links on this concept map will
work until it is reactivated.
If you need help turning JavaScript On, click here.
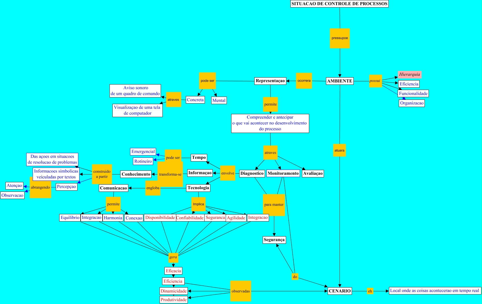
Esse mapa conceitual, produzido no IHMC CmapTools, tem a informação relacionada a: Controle turma4, Comunicacao permite Conexao, Disponibilidade Implica Integracao, Equilibrio gera Eficiencia, Diagnostico envolve Informaçao, Seguranca gera Produtividade, Disponibilidade Implica Confiabilidade, Diagnostico para manter Segurança, Integracao gera Produtividade, Confiabilidade gera Eficiencia, Tecnologia Implica Seguranca, Tempo pode ser Rotineiro, Integracao gera Eficacia, Disponibilidade gera Produtividade, Agilidade gera Eficacia, Concreta atraves Aviso sonoro de um quadro de comando, Equilibrio gera Eficacia, Informaçao transforma-se Conhecimento, Agilidade gera Dinamicidade, Tecnologia Implica Agilidade, Representaçao permite Compreender e antecipar o que vai acontecer no desenvolvimento do processo