WARNING:
JavaScript is turned OFF. None of the links on this concept map will
work until it is reactivated.
If you need help turning JavaScript On, click here.
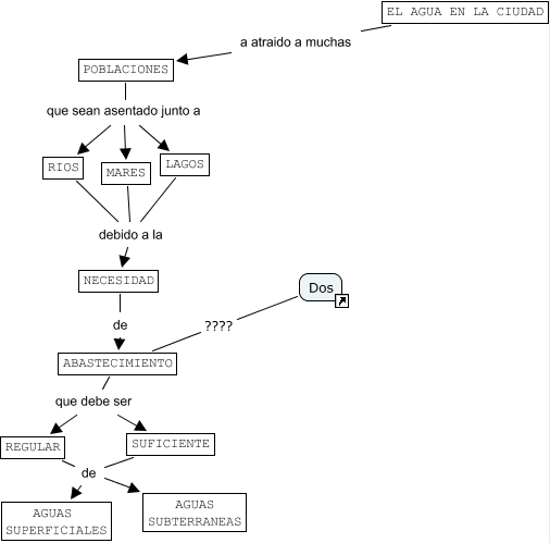
Este Cmap, tiene información relacionada con: CIUDAD, REGULAR de AGUAS SUPERFICIALES, ABASTECIMIENTO que debe ser REGULAR, Dos ???? ABASTECIMIENTO, RIOS debido a la NECESIDAD, MARES debido a la NECESIDAD, LAGOS debido a la NECESIDAD, EL AGUA EN LA CIUDAD a atraido a muchas POBLACIONES, ABASTECIMIENTO que debe ser SUFICIENTE, NECESIDAD de ABASTECIMIENTO, POBLACIONES que sean asentado junto a MARES, REGULAR de AGUAS SUBTERRANEAS, POBLACIONES que sean asentado junto a LAGOS, POBLACIONES que sean asentado junto a RIOS, SUFICIENTE de AGUAS SUPERFICIALES, SUFICIENTE de AGUAS SUBTERRANEAS