WARNING:
JavaScript is turned OFF. None of the links on this concept map will
work until it is reactivated.
If you need help turning JavaScript On, click here.
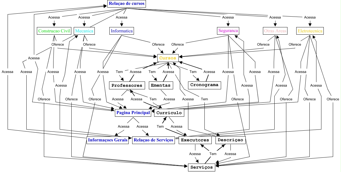
Esse mapa conceitual, produzido no IHMC CmapTools, tem a informação relacionada a: fetesc, Eletrotecnica Acessa Pagina Principal, Curriculo Acessa Professores, Construcao Civil Acessa Pagina Principal, Relaçao de cursos Acessa Informatica, Seguranca Oferece Serviços, Descriçao Acessa Serviços, Relaçao de cursos Acessa Otras Areas, Mecanica Acessa Pagina Principal, Curriculo Acessa Executores, Professores Acessa Pagina Principal, Ementas Acessa Cursos, Eletrotecnica Oferece Serviços, Seguranca Acessa Pagina Principal, Relaçao de cursos Acessa Seguranca, Serviços Tem Descriçao, Otras Areas Oferece Serviços, Seguranca Oferece Cursos, Relaçao de Serviços Acessa Otras Areas, Relaçao de Serviços Acessa Seguranca, Construcao Civil Oferece Cursos