WARNING:
JavaScript is turned OFF. None of the links on this concept map will
work until it is reactivated.
If you need help turning JavaScript On, click here.
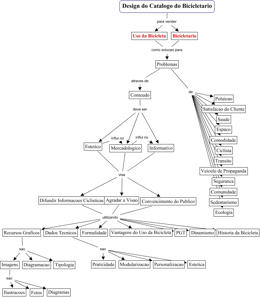
Esse mapa conceitual, produzido no IHMC CmapTools, tem a informação relacionada a: designcatalog, Design do Catalogo do Bicicletario para vender Bicicletario, Convencimento do Publico utilizando Dinamismo, Agradar a Visao utilizando PGT, Estetico visa Difundir Informacoes Ciclisticas, Agradar a Visao utilizando Vantagens do Uso da Bicicleta, Problemas atraves de Conteudo, Recursos Graficos sao Imagens, Problemas de Ecologia, Mercadologico visa Agradar a Visao, Problemas de Poluicao, Dados Tecnicos sao Estetica, Problemas de Ciclista, Difundir Informacoes Ciclisticas utilizando Vantagens do Uso da Bicicleta, Convencimento do Publico utilizando Formalidade, Informativo visa Agradar a Visao, Uso da Bicicleta como solucao para Problemas, Estetico visa Agradar a Visao, Informativo visa Convencimento do Publico, Mercadologico influi no Informativo, Informativo visa Difundir Informacoes Ciclisticas