WARNING:
JavaScript is turned OFF. None of the links on this concept map will
work until it is reactivated.
If you need help turning JavaScript On, click here.
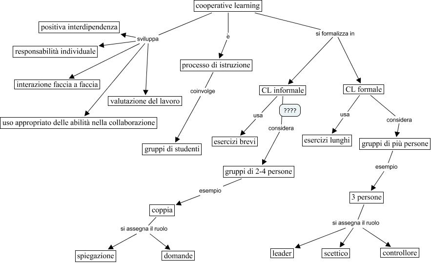
Esse mapa conceitual, produzido no IHMC CmapTools, tem a informação relacionada a: cooperative learning, 3 persone si assegna il ruolo leader, coppia si assegna il ruolo domande, cooperative learning si formalizza in CL formale, processo di istruzione coinvolge gruppi di studenti, CL formale considera gruppi di più persone, cooperative learning sviluppa positiva interdipendenza, cooperative learning sviluppa valutazione del lavoro, cooperative learning si formalizza in CL informale, CL informale usa esercizi brevi, cooperative learning è processo di istruzione, cooperative learning sviluppa uso appropriato delle abilità nella collaborazione, coppia si assegna il ruolo spiegazione, gruppi di più persone esempio 3 persone, CL informale considera gruppi di 2-4 persone, cooperative learning sviluppa responsabilità individuale, 3 persone si assegna il ruolo scettico, 3 persone si assegna il ruolo controllore, CL formale usa esercizi lunghi, gruppi di 2-4 persone esempio coppia, cooperative learning sviluppa interazione faccia a faccia