WARNING:
JavaScript is turned OFF. None of the links on this concept map will
work until it is reactivated.
If you need help turning JavaScript On, click here.
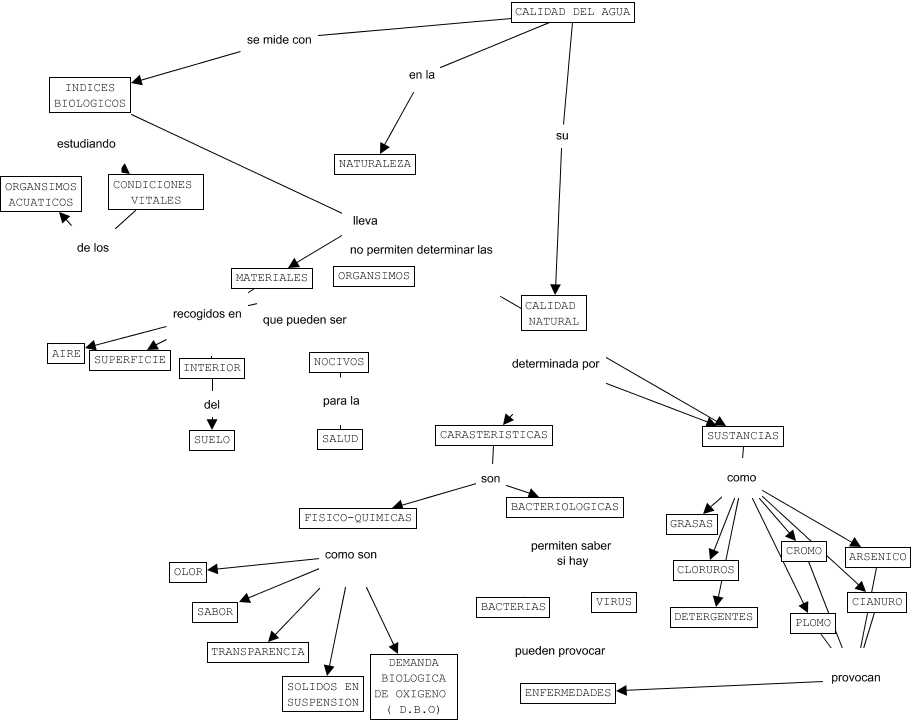
Este Cmap, tiene información relacionada con: CALIDAD, BACTERIOLOGICAS permiten saber si hay BACTERIAS, CALIDAD DEL AGUA en la NATURALEZA, SUSTANCIAS como GRASAS, CARASTERISTICAS son FISICO-QUIMICAS, NOCIVOS para la SALUD, NATURALEZA lleva MATERIALES, PLOMO provocan ENFERMEDADES, BACTERIOLOGICAS permiten saber si hay VIRUS, SUSTANCIAS como CLORUROS, CALIDAD DEL AGUA su CALIDAD NATURAL, ORGANSIMOS recogidos en INTERIOR, NATURALEZA lleva ORGANSIMOS, MATERIALES recogidos en SUPERFICIE, MATERIALES que pueden ser NOCIVOS, SUSTANCIAS como CIANURO, CALIDAD DEL AGUA se mide con INDICES BIOLOGICOS, INDICES BIOLOGICOS estudiando ORGANSIMOS ACUATICOS, FISICO-QUIMICAS como son TRANSPARENCIA, FISICO-QUIMICAS como son OLOR, MATERIALES recogidos en AIRE