WARNING:
JavaScript is turned OFF. None of the links on this concept map will
work until it is reactivated.
If you need help turning JavaScript On, click here.
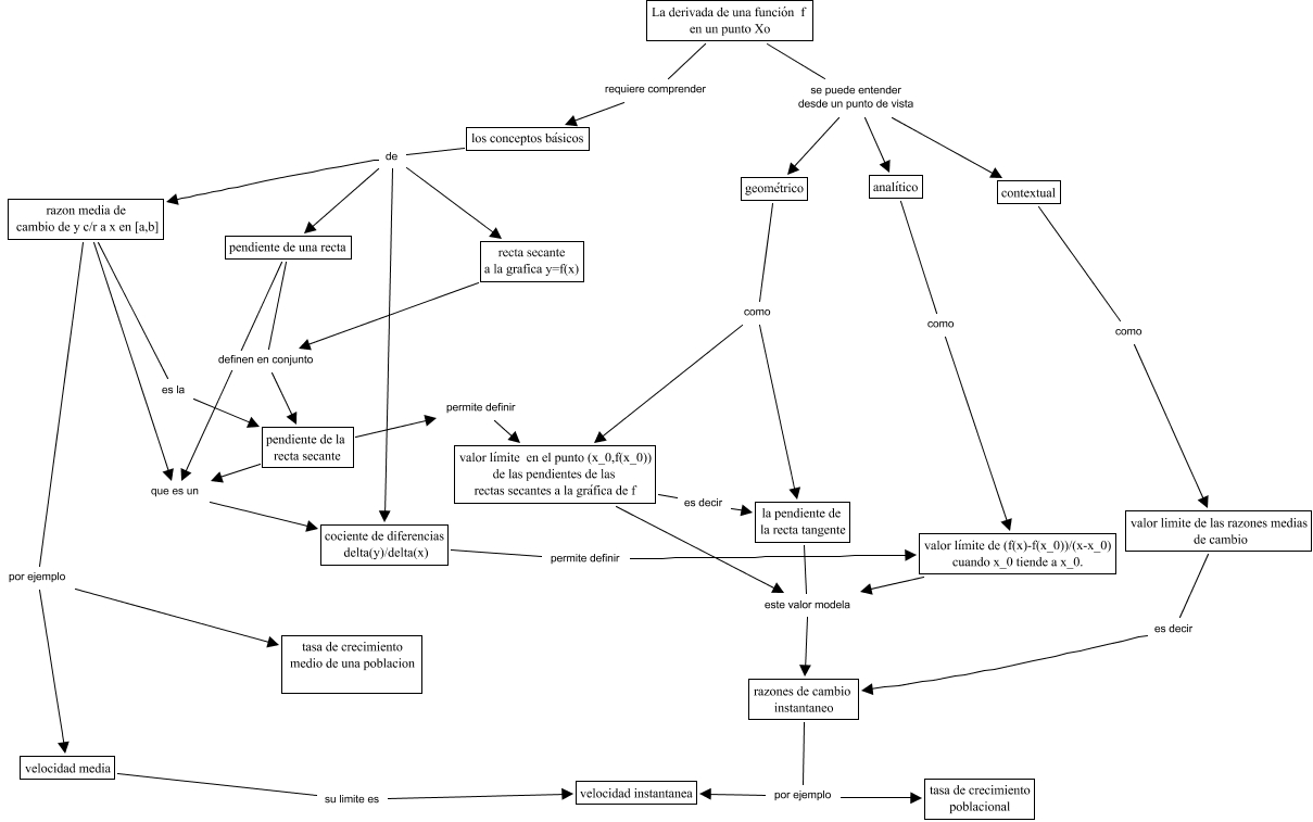
Este Cmap, tiene información relacionada con: derivada en un punto, los conceptos básicos de pendiente de una recta, geométrico como valor límite en el punto (x_0,f(x_0)) de las pendientes de las rectas secantes a la gráfica de f, razon media de cambio de y c/r a x en [a,b] por ejemplo velocidad media, cociente de diferencias delta(y)/delta(x) permite definir valor límite de (f(x)-f(x_0))/(x-x_0) cuando x_0 tiende a x_0., los conceptos básicos de cociente de diferencias delta(y)/delta(x), analítico como valor límite de (f(x)-f(x_0))/(x-x_0) cuando x_0 tiende a x_0., los conceptos básicos de recta secante a la grafica y=f(x), los conceptos básicos de razon media de cambio de y c/r a x en [a,b], razones de cambio instantaneo por ejemplo velocidad instantanea, razon media de cambio de y c/r a x en [a,b] por ejemplo tasa de crecimiento medio de una poblacion, razones de cambio instantaneo por ejemplo tasa de crecimiento poblacional, la pendiente de la recta tangente este valor modela razones de cambio instantaneo, valor límite en el punto (x_0,f(x_0)) de las pendientes de las rectas secantes a la gráfica de f este valor modela razones de cambio instantaneo, pendiente de una recta definen en conjunto pendiente de la recta secante, La derivada de una función f en un punto Xo requiere comprender los conceptos básicos, pendiente de la recta secante permite definir valor límite en el punto (x_0,f(x_0)) de las pendientes de las rectas secantes a la gráfica de f, contextual como valor limite de las razones medias de cambio, La derivada de una función f en un punto Xo se puede entender desde un punto de vista contextual, valor límite de (f(x)-f(x_0))/(x-x_0) cuando x_0 tiende a x_0. este valor modela razones de cambio instantaneo, La derivada de una función f en un punto Xo se puede entender desde un punto de vista analítico