WARNING:
JavaScript is turned OFF. None of the links on this concept map will
work until it is reactivated.
If you need help turning JavaScript On, click here.
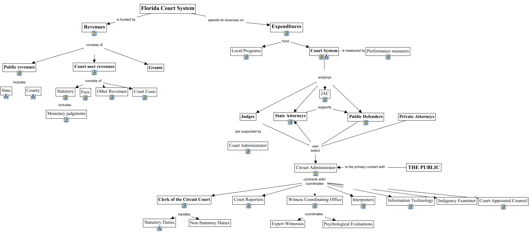
Este Cmap, tiene información relacionada con: ArticleV, Court user revenues consists of Fees, Judges are supported by Court Administrator, State Attorneys supports JAC, Judges use/ select Circuit Administrator, Witness Coordinating Office coordinates Expert Witnesses, Court System employs Public Defenders, Circuit Administrator contracts with/ coordinates Clerk of the Circuit Court, Circuit Administrator contracts with/ coordinates Court Reporters, Public Defenders use/ select Circuit Administrator, Revenues consists of Public revenues, Circuit Administrator contracts with/ coordinates Information Technology, Court user revenues consists of Statutory, Witness Coordinating Office coordinates Psychological Evaluations, Circuit Administrator contracts with/ coordinates Witness Coordinating Office, Circuit Administrator contracts with/ coordinates Indigency Examiner, Circuit Administrator contracts with/ coordinates Interpreters, Expenditures fund Local Programs, Court user revenues consists of Court Costs, THE PUBLIC is the primary contact with Circuit Administrator, Private Attorneys use/ select Circuit Administrator