Warning:
JavaScript is turned OFF. None of the links on this page will work until it is reactivated.
If you need help turning JavaScript On, click here.
The Concept Map you are trying to access has information related to:
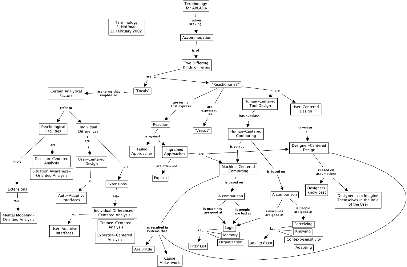
Terminology for ARLADA, Human-Centered Tool Design has subclass Human-Centered Computing, Knowing i.e., un-Fitts' List, A comparison is machines are good at Logic, Two Differing Kinds of Terms are "Reactionaries", Psychological Faculties are Decision-Centered Analysis, Ingrained Approaches are Machine-Centered Computing, Accommodation is of Two Differing Kinds of Terms, Two Differing Kinds of Terms are "Focals", Human-Centered Computing is based on A comparison, "Focals" are terms that emphasize Certain Analytical Factors