WARNING:
JavaScript is turned OFF. None of the links on this concept map will
work until it is reactivated.
If you need help turning JavaScript On, click here.
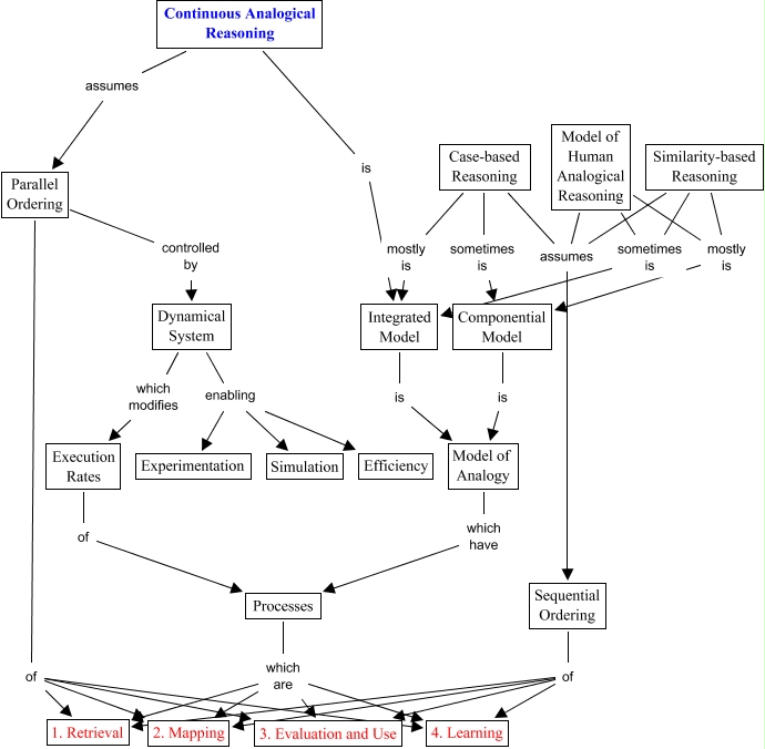
Cette carte de concepts créée avec IHMC CmapTools traite de: Continuous Analogical Reasoning, Parallel Ordering of 1. Retrieval, Dynamical System enabling Experimentation, Case-based Reasoning mostly is Integrated Model, Integrated Model is Model of Analogy, Similarity-based Reasoning mostly is Componential Model, Continuous Analogical Reasoning assumes Parallel Ordering, Case-based Reasoning assumes Sequential Ordering, Sequential Ordering of 3. Evaluation and Use, Sequential Ordering of 1. Retrieval, Model of Human Analogical Reasoning assumes Sequential Ordering, Parallel Ordering of 4. Learning, Sequential Ordering of 2. Mapping, Componential Model is Model of Analogy, Parallel Ordering controlled by Dynamical System, Dynamical System which modifies Execution Rates, Similarity-based Reasoning assumes Sequential Ordering, Dynamical System enabling Efficiency, Processes which are 1. Retrieval, Sequential Ordering of 4. Learning, Processes which are 3. Evaluation and Use