WARNING:
JavaScript is turned OFF. None of the links on this concept map will
work until it is reactivated.
If you need help turning JavaScript On, click here.
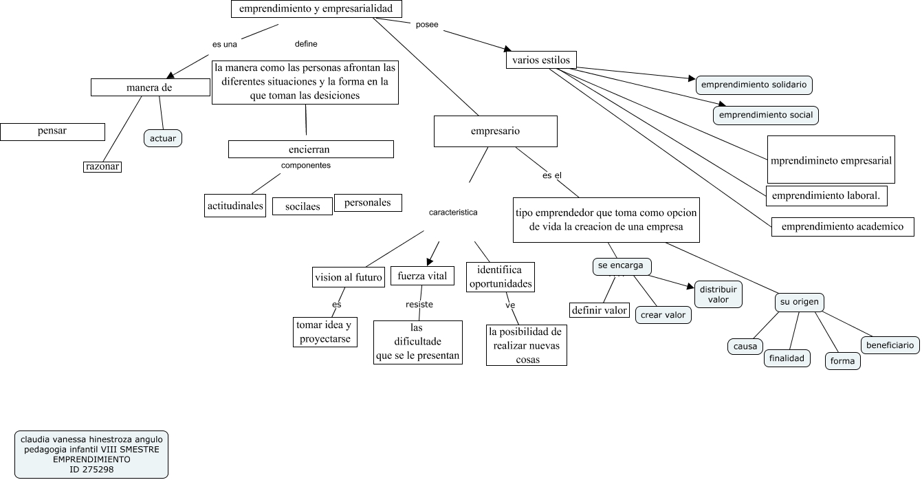
Este Cmap, tiene información relacionada con: Cristianismo, varios estilos ???? emprendimiento solidario, emprendimiento y empresarialidad define la manera como las personas afrontan las diferentes situaciones y la forma en la que toman las desiciones, emprendimiento y empresarialidad es una manera de, su origen ???? finalidad, empresario caracteristica fuerza vital, la manera como las personas afrontan las diferentes situaciones y la forma en la que toman las desiciones componentes actitudinales, su origen ???? causa, tipo emprendedor que toma como opcion de vida la creacion de una empresa ???? se encarga, varios estilos ???? emprendimiento academico, se encarga de crear valor, emprendimiento y empresarialidad ???? empresario, la manera como las personas afrontan las diferentes situaciones y la forma en la que toman las desiciones componentes encierran, varios estilos ???? mprendimineto empresarial, varios estilos ???? emprendimiento laboral., su origen ???? forma, emprendimiento y empresarialidad define la manera como las personas afrontan las diferentes situaciones y la forma en la que toman las desiciones, empresario es el tipo emprendedor que toma como opcion de vida la creacion de una empresa, empresario caracteristica vision al futuro, manera de y actuar, empresario caracteristica identifiica oportunidades