WARNING:
JavaScript is turned OFF. None of the links on this concept map will
work until it is reactivated.
If you need help turning JavaScript On, click here.
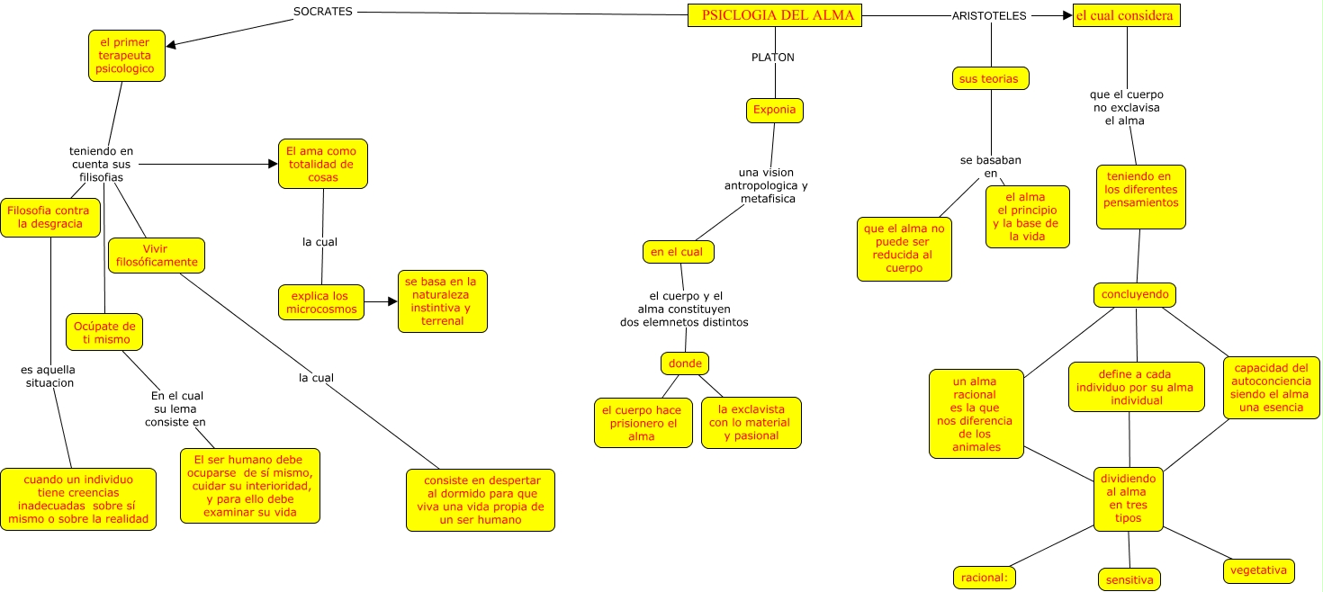
Este Cmap, tiene información relacionada con: PANE, donde ???? la exclavista con lo material y pasional, en el cual el cuerpo y el alma constituyen dos elemnetos distintos donde, capacidad del autoconciencia siendo el alma una esencia ???? dividiendo al alma en tres tipos, el primer terapeuta psicologico teniendo en cuenta sus filisofias El ama como totalidad de cosas, Exponia una vision antropologica y metafisica en el cual, concluyendo ???? capacidad del autoconciencia siendo el alma una esencia, PSICLOGIA DEL ALMA ARISTOTELES sus teorias, dividiendo al alma en tres tipos ???? vegetativa, el primer terapeuta psicologico teniendo en cuenta sus filisofias Filosofia contra la desgracia, PSICLOGIA DEL ALMA ARISTOTELES el cual considera, concluyendo ???? un alma racional es la que nos diferencia de los animales, Vivir filosóficamente la cual consiste en despertar al dormido para que viva una vida propia de un ser humano, Ocúpate de ti mismo En el cual su lema consiste en El ser humano debe ocuparse de sí mismo, cuidar su interioridad, y para ello debe examinar su vida, el primer terapeuta psicologico teniendo en cuenta sus filisofias Vivir filosóficamente, El ama como totalidad de cosas la cual explica los microcosmos, teniendo en los diferentes pensamientos define a cada individuo por su alma individual, el cual considera que el cuerpo no exclavisa el alma teniendo en los diferentes pensamientos, sus teorias se basaban en que el alma no puede ser reducida al cuerpo, el primer terapeuta psicologico teniendo en cuenta sus filisofias Ocúpate de ti mismo, dividiendo al alma en tres tipos ???? sensitiva