Warning:
JavaScript is turned OFF. None of the links on this page will work until it is reactivated.
If you need help turning JavaScript On, click here.
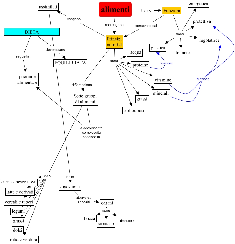
Questa Cmap, creata con IHMC CmapTools, contiene informazioni relative a: cibi, DIETA deve essere EQUILIBRATA, organi sono bocca, minerali funzione protettiva, Principi nutritivi sono grassi, proteine funzione plastica, organi sono stomaco, Funzioni sono protettiva, Principi nutritivi sono carboidrati, vitamine funzione protettiva, Principi nutritivi vengono assimilati, alimenti hanno Funzioni, Sette gruppi di alimenti a decrescente complessità secondo la piramide alimentare, Sette gruppi di alimenti sono carne - pesce uova, organi sono intestino, minerali funzione regolatrice, Sette gruppi di alimenti sono latte e derivati, Funzioni sono plastica, Principi nutritivi sono minerali, Funzioni sono regolatrice, alimenti contengono Principi nutritivi